WARNING:
JavaScript is turned OFF. None of the links on this concept map will
work until it is reactivated.
If you need help turning JavaScript On, click here.
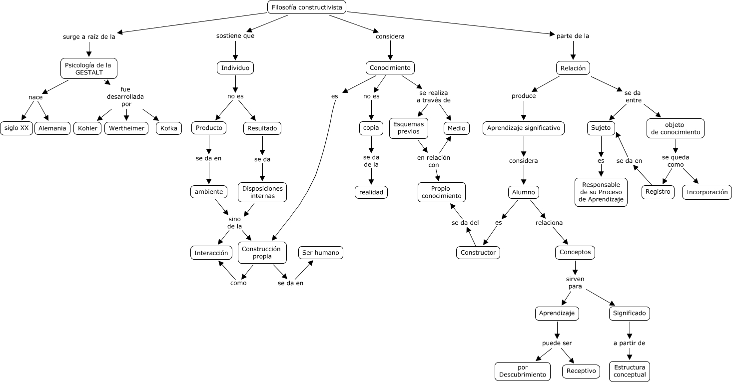
Este Cmap, tiene información relacionada con: filosofia constructivista, Significado a partir de Estructura conceptual, Individuo no es Resultado, Resultado se da Disposiciones internas, Producto se da en ambiente, Disposiciones internas sino de la Construcción propia, Psicología de la GESTALT nace Alemania, Esquemas previos en relación con Propio conocimiento, Disposiciones internas sino de la Interacción, objeto de conocimiento se queda como Incorporación, ambiente sino de la Interacción, Conceptos sirven para Significado, Aprendizaje significativo considera Alumno, Conocimiento se realiza a través de Esquemas previos, Psicología de la GESTALT nace siglo XX, Sujeto es Responsable de su Proceso de Aprendizaje, objeto de conocimiento se queda como Registro, Conocimiento es Construcción propia, Registro se da en Sujeto, Relación se da entre Sujeto, Psicología de la GESTALT fue desarrollada por Kohler