WARNING:
JavaScript is turned OFF. None of the links on this concept map will
work until it is reactivated.
If you need help turning JavaScript On, click here.
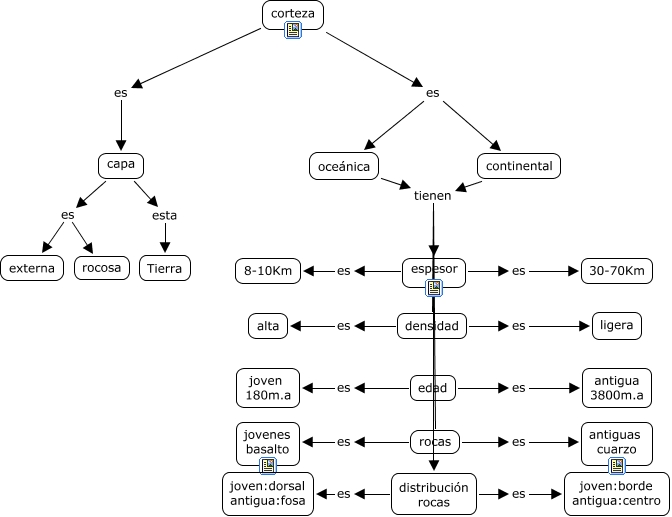
Este Cmap, tiene información relacionada con: corteza, corteza es capa, continental tienen distribución rocas, continental tienen densidad, oceánica tienen edad, densidad es alta, corteza es oceánica, oceánica tienen espesor, rocas es antiguas cuarzo, continental tienen rocas, edad es joven 180m.a, continental tienen espesor, rocas es jovenes basalto, espesor es 8-10Km, oceánica tienen distribución rocas, capa es externa, densidad es ligera, edad es antigua 3800m.a, continental tienen edad, distribución rocas es joven:borde antigua:centro, capa es rocosa