WARNING:
JavaScript is turned OFF. None of the links on this concept map will
work until it is reactivated.
If you need help turning JavaScript On, click here.
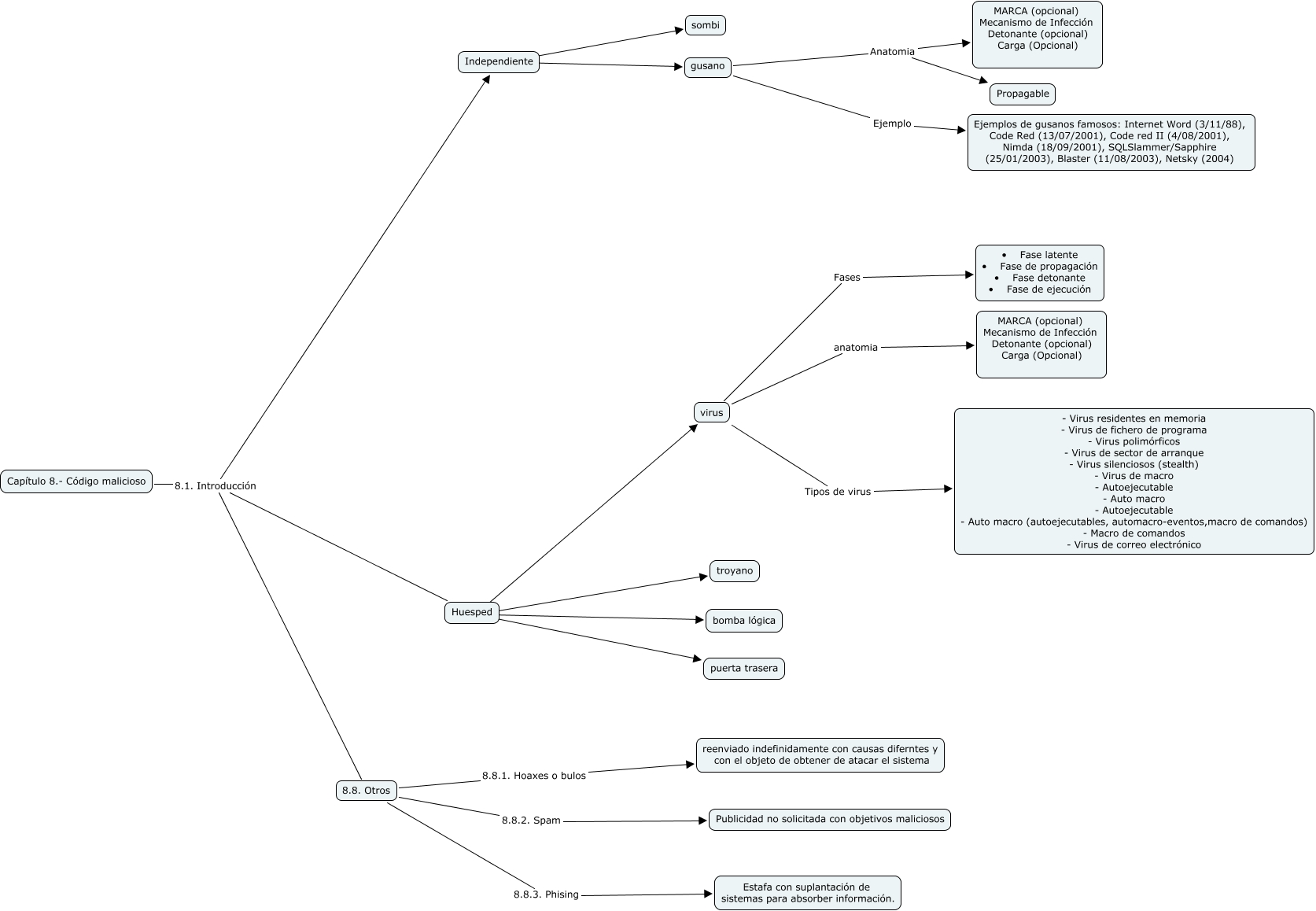
Este Cmap, tiene información relacionada con: 12.8 - Código malicioso, Huesped ???? puerta trasera, virus Fases • Fase latente • Fase de propagación • Fase detonante • Fase de ejecución, 8.8. Otros 8.8.2. Spam Publicidad no solicitada con objetivos maliciosos, gusano Anatomia MARCA (opcional) Mecanismo de Infección Detonante (opcional) Carga (Opcional), virus Tipos de virus - Virus residentes en memoria - Virus de fichero de programa - Virus polimórficos - Virus de sector de arranque - Virus silenciosos (stealth) - Virus de macro - Autoejecutable - Auto macro - Autoejecutable - Auto macro (autoejecutables, automacro-eventos,macro de comandos) - Macro de comandos - Virus de correo electrónico, 8.8. Otros 8.8.3. Phising Estafa con suplantación de sistemas para absorber información., virus anatomia MARCA (opcional) Mecanismo de Infección Detonante (opcional) Carga (Opcional), Capítulo 8.- Código malicioso 8.1. Introducción Independiente, Capítulo 8.- Código malicioso 8.1. Introducción 8.8. Otros, Capítulo 8.- Código malicioso 8.1. Introducción Huesped, Independiente ???? gusano, Independiente ???? sombi, gusano Ejemplo Ejemplos de gusanos famosos: Internet Word (3/11/88), Code Red (13/07/2001), Code red II (4/08/2001), Nimda (18/09/2001), SQLSlammer/Sapphire (25/01/2003), Blaster (11/08/2003), Netsky (2004), Huesped ???? troyano, Huesped ???? bomba lógica, Huesped ???? virus, 8.8. Otros 8.8.1. Hoaxes o bulos reenviado indefinidamente con causas diferntes y con el objeto de obtener de atacar el sistema, gusano Anatomia Propagable