WARNING:
JavaScript is turned OFF. None of the links on this concept map will
work until it is reactivated.
If you need help turning JavaScript On, click here.
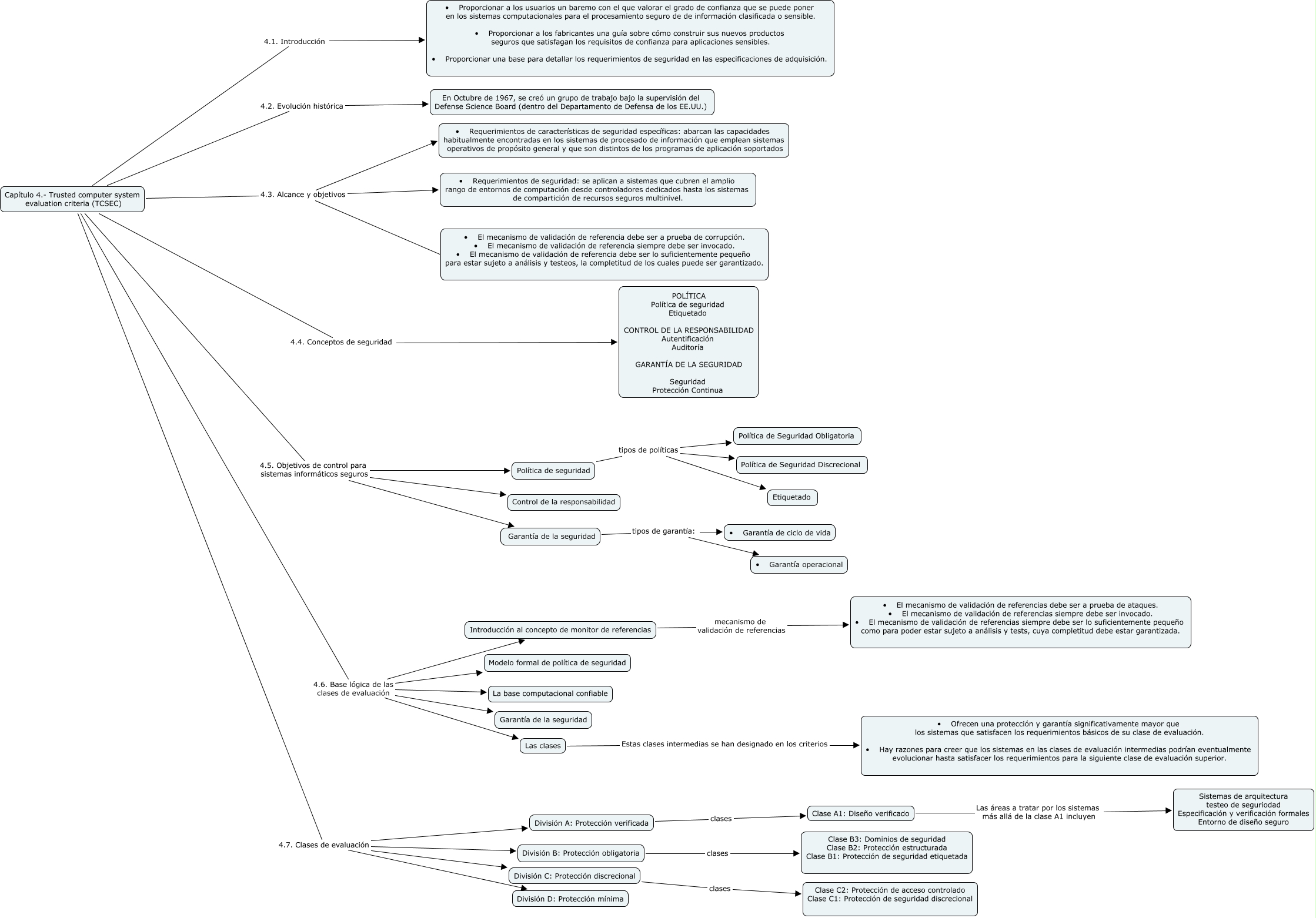
Este Cmap, tiene información relacionada con: 12.4 - Trusted computer system evaluation criteria (TCSEC), Capítulo 4.- Trusted computer system evaluation criteria (TCSEC) 4.6. Base lógica de las clases de evaluación Las clases, Política de seguridad tipos de políticas Etiquetado, Capítulo 4.- Trusted computer system evaluation criteria (TCSEC) 4.7. Clases de evaluación División B: Protección obligatoria, División B: Protección obligatoria clases Clase B3: Dominios de seguridad Clase B2: Protección estructurada Clase B1: Protección de seguridad etiquetada, Capítulo 4.- Trusted computer system evaluation criteria (TCSEC) 4.5. Objetivos de control para sistemas informáticos seguros Control de la responsabilidad, División A: Protección verificada clases Clase A1: Diseño verificado, Capítulo 4.- Trusted computer system evaluation criteria (TCSEC) 4.4. Conceptos de seguridad POLÍTICA Política de seguridad Etiquetado CONTROL DE LA RESPONSABILIDAD Autentificación Auditoría GARANTÍA DE LA SEGURIDAD Seguridad Protección Continua, Capítulo 4.- Trusted computer system evaluation criteria (TCSEC) 4.3. Alcance y objetivos • Requerimientos de características de seguridad específicas: abarcan las capacidades habitualmente encontradas en los sistemas de procesado de información que emplean sistemas operativos de propósito general y que son distintos de los programas de aplicación soportados, Garantía de la seguridad tipos de garantía: • Garantía de ciclo de vida, Capítulo 4.- Trusted computer system evaluation criteria (TCSEC) 4.6. Base lógica de las clases de evaluación Introducción al concepto de monitor de referencias, Capítulo 4.- Trusted computer system evaluation criteria (TCSEC) 4.3. Alcance y objetivos • Requerimientos de seguridad: se aplican a sistemas que cubren el amplio rango de entornos de computación desde controladores dedicados hasta los sistemas de compartición de recursos seguros multinivel., Introducción al concepto de monitor de referencias mecanismo de validación de referencias • El mecanismo de validación de referencias debe ser a prueba de ataques. • El mecanismo de validación de referencias siempre debe ser invocado. • El mecanismo de validación de referencias siempre debe ser lo suficientemente pequeño como para poder estar sujeto a análisis y tests, cuya completitud debe estar garantizada., Clase A1: Diseño verificado Las áreas a tratar por los sistemas más allá de la clase A1 incluyen Sistemas de arquitectura testeo de seguriodad Especificación y verificación formales Entorno de diseño seguro, Capítulo 4.- Trusted computer system evaluation criteria (TCSEC) 4.7. Clases de evaluación División A: Protección verificada, Capítulo 4.- Trusted computer system evaluation criteria (TCSEC) 4.5. Objetivos de control para sistemas informáticos seguros Garantía de la seguridad, Política de seguridad tipos de políticas Política de Seguridad Discrecional, Capítulo 4.- Trusted computer system evaluation criteria (TCSEC) 4.3. Alcance y objetivos • El mecanismo de validación de referencia debe ser a prueba de corrupción. • El mecanismo de validación de referencia siempre debe ser invocado. • El mecanismo de validación de referencia debe ser lo suficientemente pequeño para estar sujeto a análisis y testeos, la completitud de los cuales puede ser garantizado., Capítulo 4.- Trusted computer system evaluation criteria (TCSEC) 4.1. Introducción • Proporcionar a los usuarios un baremo con el que valorar el grado de confianza que se puede poner en los sistemas computacionales para el procesamiento seguro de de información clasificada o sensible. • Proporcionar a los fabricantes una guía sobre cómo construir sus nuevos productos seguros que satisfagan los requisitos de confianza para aplicaciones sensibles. • Proporcionar una base para detallar los requerimientos de seguridad en las especificaciones de adquisición., División C: Protección discrecional clases Clase C2: Protección de acceso controlado Clase C1: Protección de seguridad discrecional, Política de seguridad tipos de políticas Política de Seguridad Obligatoria