WARNING:
JavaScript is turned OFF. None of the links on this concept map will
work until it is reactivated.
If you need help turning JavaScript On, click here.
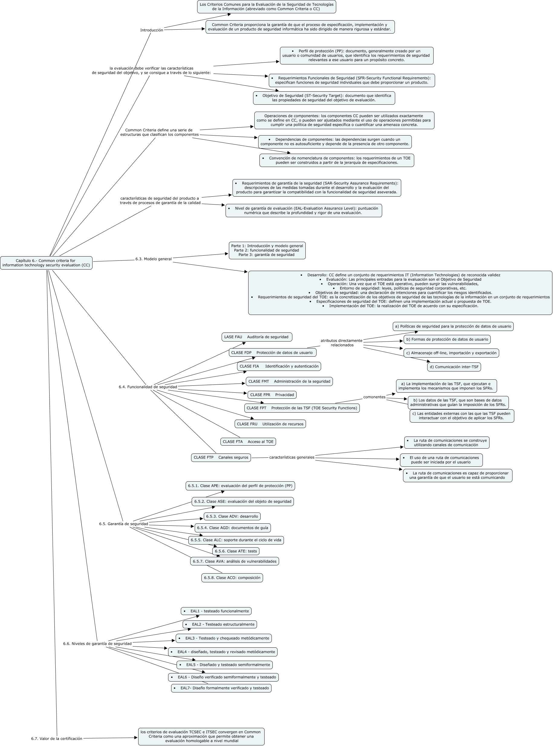
Este Cmap, tiene información relacionada con: 12.6 - Common criteria for information technology security evaluation (CC), Capítulo 6.- Common criteria for information technology security evaluation (CC) 6.3. Modelo general • Desarrollo: CC define un conjunto de requerimientos IT (Information Technologies) de reconocida validez • Evaluación: Las principales entradas para la evaluación son el Objetivo de Seguridad • Operación: Una vez que el TOE está operativo, pueden surgir las vulnerabilidades, • Entorno de seguridad: leyes, políticas de seguridad corporativas, etc. • Objetivos de seguridad: una declaración de intenciones para cuantificar los riesgos identificados. • Requerimientos de seguridad del TOE: es la concretización de los objetivos de seguridad de las tecnologías de la información en un conjunto de requerimientos • Especificaciones de seguridad del TOE: definen una implementación actual o propuesta de TOE. • Implementación del TOE: la realización del TOE de acuerdo con su especificación., Capítulo 6.- Common criteria for information technology security evaluation (CC) 6.4. Funcionalidad de seguridad CLASE FTP Canales seguros, Capítulo 6.- Common criteria for information technology security evaluation (CC) 6.3. Modelo general Parte 1: Introducción y modelo general Parte 2: funcionalidad de seguridad Parte 3: garantía de seguridad, Capítulo 6.- Common criteria for information technology security evaluation (CC) 6.6. Niveles de garantía de seguridad • EAL2 - Testeado estructuralmente, Capítulo 6.- Common criteria for information technology security evaluation (CC) Common Criteria define una serie de estructuras que clasifican los componentes • Convención de nomenclatura de componentes: los requerimientos de un TOE pueden ser construidos a partir de la jerarquía de especificaciones., Capítulo 6.- Common criteria for information technology security evaluation (CC) la evaluación debe verificar las características de seguridad del objetivo, y se consigue a través de lo siguiente: • Requerimientos Funcionales de Seguridad (SFR-Security Functional Requirements): especifican funciones de seguridad individuales que debe proporcionar un producto., Capítulo 6.- Common criteria for information technology security evaluation (CC) 6.4. Funcionalidad de seguridad LASE FAU Auditoría de seguridad, Capítulo 6.- Common criteria for information technology security evaluation (CC) la evaluación debe verificar las características de seguridad del objetivo, y se consigue a través de lo siguiente: • Objetivo de Seguridad (ST-Security Target): documento que identifica las propiedades de seguridad del objetivo de evaluación., Capítulo 6.- Common criteria for information technology security evaluation (CC) Introducción Los Criterios Comunes para la Evaluación de la Seguridad de Tecnologías de la Información (abreviado como Common Criteria o CC), Capítulo 6.- Common criteria for information technology security evaluation (CC) 6.5. Garantía de seguridad 6.5.4. Clase AGD: documentos de guía, CLASE FDP Protección de datos de usuario atributos directamente relacionados a) Políticas de seguridad para la protección de datos de usuario, Capítulo 6.- Common criteria for information technology security evaluation (CC) 6.5. Garantía de seguridad 6.5.3. Clase ADV: desarrollo, Capítulo 6.- Common criteria for information technology security evaluation (CC) 6.6. Niveles de garantía de seguridad • EAL3 - Testeado y chequeado metódicamente, CLASE FPT Protección de las TSF (TOE Security Functions) comonentes a) La implementación de las TSF, que ejecutan e implementa los mecanismos que imponen los SFRs., Capítulo 6.- Common criteria for information technology security evaluation (CC) 6.6. Niveles de garantía de seguridad • EAL5 - Diseñado y testeado semiformalmente, Capítulo 6.- Common criteria for information technology security evaluation (CC) 6.5. Garantía de seguridad 6.5.6. Clase ATE: tests, Capítulo 6.- Common criteria for information technology security evaluation (CC) Common Criteria define una serie de estructuras que clasifican los componentes • Dependencias de componentes: las dependencias surgen cuando un componente no es autosuficiente y depende de la presencia de otro componente., CLASE FPT Protección de las TSF (TOE Security Functions) comonentes c) Las entidades externas con las que las TSF pueden interactuar con el objetivo de aplicar los SFRs., Capítulo 6.- Common criteria for information technology security evaluation (CC) características de seguridad del producto a través de procesos de garantía de la calidad • Nivel de garantía de evaluación (EAL-Evaluation Assurance Level): puntuación numérica que describe la profundidad y rigor de una evaluación., CLASE FTP Canales seguros características generales • La ruta de comunicaciones se construye utilizando canales de comunicación