WARNING:
JavaScript is turned OFF. None of the links on this concept map will
work until it is reactivated.
If you need help turning JavaScript On, click here.
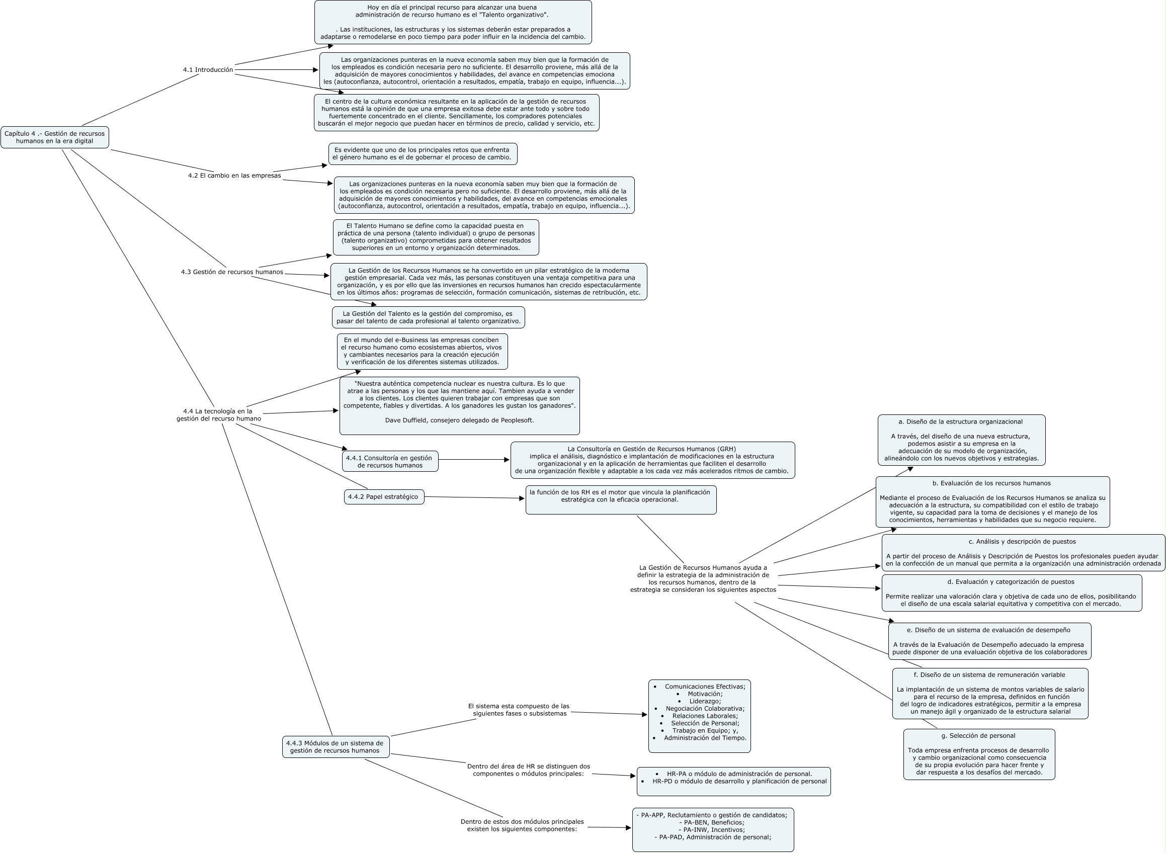
Este Cmap, tiene información relacionada con: Capítulo 4 .- Gestión de recursos humanos en la era digital, la función de los RH es el motor que vincula la planificación estratégica con la eficacia operacional. La Gestión de Recursos Humanos ayuda a definir la estrategia de la administración de los recursos humanos, dentro de la estrategia se consideran los siguientes aspectos c. Análisis y descripción de puestos A partir del proceso de Análisis y Descripción de Puestos los profesionales pueden ayudar en la confección de un manual que permita a la organización una administración ordenada, Capítulo 4 .- Gestión de recursos humanos en la era digital 4.4 La tecnología en la gestión del recurso humano 4.4.3 Módulos de un sistema de gestión de recursos humanos, Capítulo 4 .- Gestión de recursos humanos en la era digital 4.2 El cambio en las empresas Las organizaciones punteras en la nueva economía saben muy bien que la formación de los empleados es condición necesaria pero no suficiente. El desarrollo proviene, más allá de la adquisición de mayores conocimientos y habilidades, del avance en competencias emocionales (autoconfianza, autocontrol, orientación a resultados, empatía, trabajo en equipo, influencia...)., 4.4.3 Módulos de un sistema de gestión de recursos humanos El sistema esta compuesto de las siguientes fases o subsistemas • Comunicaciones Efectivas; • Motivación; • Liderazgo; • Negociación Colaborativa; • Relaciones Laborales; • Selección de Personal; • Trabajo en Equipo; y, • Administración del Tiempo., 4.4.3 Módulos de un sistema de gestión de recursos humanos Dentro del área de HR se distinguen dos componentes o módulos principales: • HR-PA o módulo de administración de personal. • HR-PD o módulo de desarrollo y planificación de personal, Capítulo 4 .- Gestión de recursos humanos en la era digital 4.4 La tecnología en la gestión del recurso humano "Nuestra auténtica competencia nuclear es nuestra cultura. Es lo que atrae a las personas y los que las mantiene aquí. Tambien ayuda a vender a los clientes. Los clientes quieren trabajar con empresas que son competente, fiables y divertidas. A los ganadores les gustan los ganadores". Dave Duffield, consejero delegado de Peoplesoft., la función de los RH es el motor que vincula la planificación estratégica con la eficacia operacional. La Gestión de Recursos Humanos ayuda a definir la estrategia de la administración de los recursos humanos, dentro de la estrategia se consideran los siguientes aspectos b. Evaluación de los recursos humanos Mediante el proceso de Evaluación de los Recursos Humanos se analiza su adecuación a la estructura, su compatibilidad con el estilo de trabajo vigente, su capacidad para la toma de decisiones y el manejo de los conocimientos, herramientas y habilidades que su negocio requiere., la función de los RH es el motor que vincula la planificación estratégica con la eficacia operacional. La Gestión de Recursos Humanos ayuda a definir la estrategia de la administración de los recursos humanos, dentro de la estrategia se consideran los siguientes aspectos g. Selección de personal Toda empresa enfrenta procesos de desarrollo y cambio organizacional como consecuencia de su propia evolución para hacer frente y dar respuesta a los desafíos del mercado., la función de los RH es el motor que vincula la planificación estratégica con la eficacia operacional. La Gestión de Recursos Humanos ayuda a definir la estrategia de la administración de los recursos humanos, dentro de la estrategia se consideran los siguientes aspectos e. Diseño de un sistema de evaluación de desempeño A través de la Evaluación de Desempeño adecuado la empresa puede disponer de una evaluación objetiva de los colaboradores, Capítulo 4 .- Gestión de recursos humanos en la era digital 4.3 Gestión de recursos humanos La Gestión del Talento es la gestión del compromiso, es pasar del talento de cada profesional al talento organizativo., 4.4.1 Consultoría en gestión de recursos humanos ???? La Consultoría en Gestión de Recursos Humanos (GRH) implica el análisis, diagnóstico e implantación de modificaciones en la estructura organizacional y en la aplicación de herramientas que faciliten el desarrollo de una organización flexible y adaptable a los cada vez más acelerados ritmos de cambio., Capítulo 4 .- Gestión de recursos humanos en la era digital 4.2 El cambio en las empresas Es evidente que uno de los principales retos que enfrenta el género humano es el de gobernar el proceso de cambio., 4.4.3 Módulos de un sistema de gestión de recursos humanos Dentro de estos dos módulos principales existen los siguientes componentes: - PA-APP, Reclutamiento o gestión de candidatos; - PA-BEN, Beneficios; - PA-INW, Incentivos; - PA-PAD, Administración de personal;, Capítulo 4 .- Gestión de recursos humanos en la era digital 4.4 La tecnología en la gestión del recurso humano 4.4.1 Consultoría en gestión de recursos humanos, Capítulo 4 .- Gestión de recursos humanos en la era digital 4.4 La tecnología en la gestión del recurso humano 4.4.2 Papel estratégico, Capítulo 4 .- Gestión de recursos humanos en la era digital 4.3 Gestión de recursos humanos La Gestión de los Recursos Humanos se ha convertido en un pilar estratégico de la moderna gestión empresarial. Cada vez más, las personas constituyen una ventaja competitiva para una organización, y es por ello que las inversiones en recursos humanos han crecido espectacularmente en los últimos años: programas de selección, formación comunicación, sistemas de retribución, etc., la función de los RH es el motor que vincula la planificación estratégica con la eficacia operacional. La Gestión de Recursos Humanos ayuda a definir la estrategia de la administración de los recursos humanos, dentro de la estrategia se consideran los siguientes aspectos d. Evaluación y categorización de puestos Permite realizar una valoración clara y objetiva de cada uno de ellos, posibilitando el diseño de una escala salarial equitativa y competitiva con el mercado., Capítulo 4 .- Gestión de recursos humanos en la era digital 4.1 Introducción Hoy en día el principal recurso para alcanzar una buena administración de recurso humano es el "Talento organizativo". . Las instituciones, las estructuras y los sistemas deberán estar preparados a adaptarse o remodelarse en poco tiempo para poder influir en la incidencia del cambio., Capítulo 4 .- Gestión de recursos humanos en la era digital 4.1 Introducción El centro de la cultura económica resultante en la aplicación de la gestión de recursos humanos está la opinión de que una empresa exitosa debe estar ante todo y sobre todo fuertemente concentrado en el cliente. Sencillamente, los compradores potenciales buscarán el mejor negocio que puedan hacer en términos de precio, calidad y servicio, etc., 4.4.2 Papel estratégico ???? la función de los RH es el motor que vincula la planificación estratégica con la eficacia operacional.