WARNING:
JavaScript is turned OFF. None of the links on this concept map will
work until it is reactivated.
If you need help turning JavaScript On, click here.
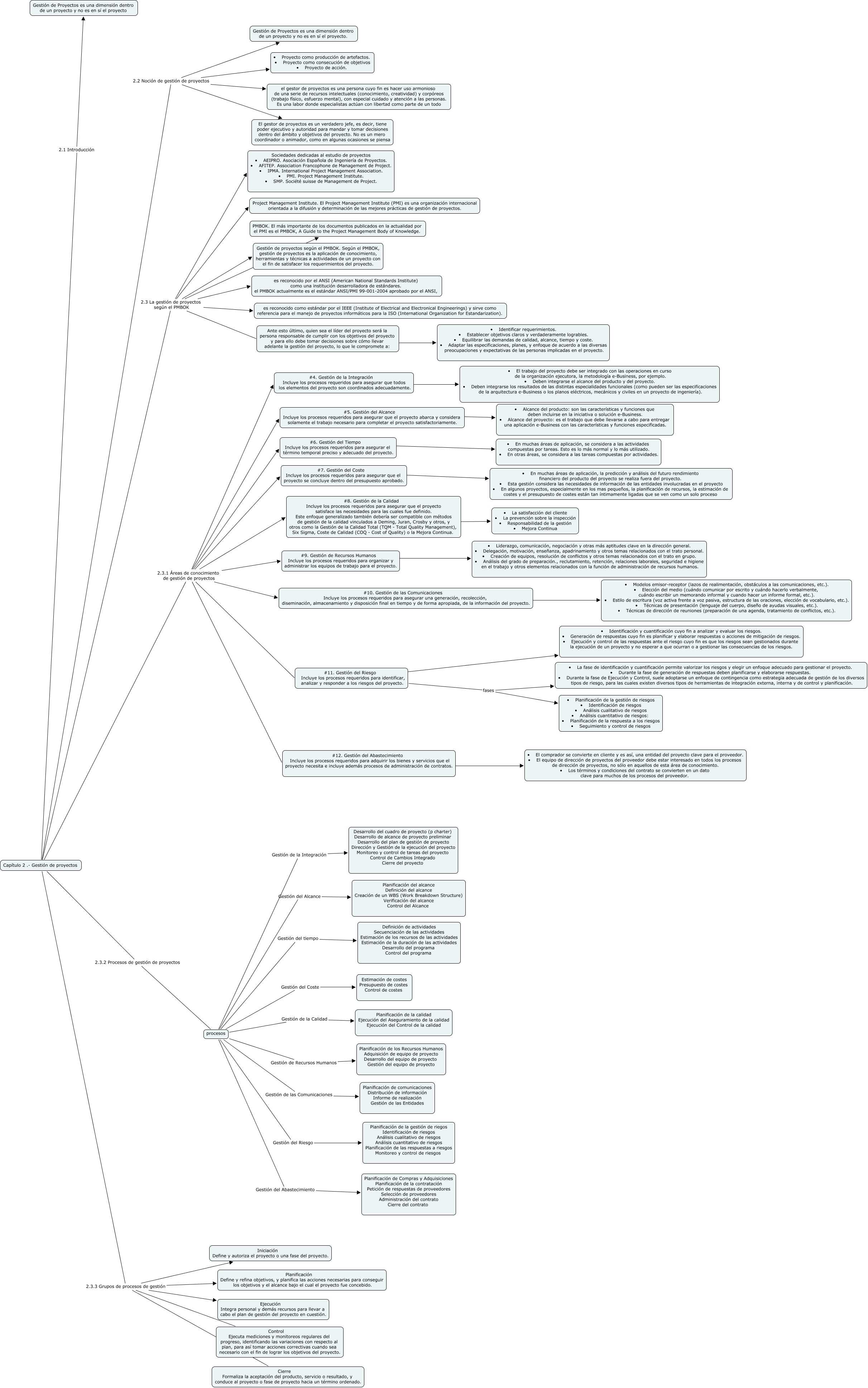
Este Cmap, tiene información relacionada con: Capítulo 2.1 .- Gestión de proyectos PMBOK, Capítulo 2 .- Gestión de proyectos 2.3 La gestión de proyectos según el PMBOK Gestión de proyectos según el PMBOK. Según el PMBOK, gestión de proyectos es la aplicación de conocimiento, herramientas y técnicas a actividades de un proyecto con el fin de satisfacer los requerimientos del proyecto., Capítulo 2 .- Gestión de proyectos 2.3.1 Áreas de conocimiento de gestión de proyectos #10. Gestión de las Comunicaciones Incluye los procesos requeridos para asegurar una generación, recolección, diseminación, almacenamiento y disposición final en tiempo y de forma apropiada, de la información del proyecto., #10. Gestión de las Comunicaciones Incluye los procesos requeridos para asegurar una generación, recolección, diseminación, almacenamiento y disposición final en tiempo y de forma apropiada, de la información del proyecto. ???? • Modelos emisor-receptor (lazos de realimentación, obstáculos a las comunicaciones, etc.). • Elección del medio (cuándo comunicar por escrito y cuándo hacerlo verbalmente, cuándo escribir un memorando informal y cuando hacer un informe formal, etc.). • Estilo de escritura (voz activa frente a voz pasiva, estructura de las oraciones, elección de vocabulario, etc.). • Técnicas de presentación (lenguaje del cuerpo, diseño de ayudas visuales, etc.). • Técnicas de dirección de reuniones (preparación de una agenda, tratamiento de conflictos, etc.)., procesos Gestión del Alcance Planificación del alcance Definición del alcance Creación de un WBS (Work Breakdown Structure) Verificación del alcance Control del Alcance, Capítulo 2 .- Gestión de proyectos 2.3 La gestión de proyectos según el PMBOK es reconocido por el ANSI (American National Standards Institute) como una institución desarrolladora de estándares. el PMBOK actualmente es el estándar ANSI/PMI 99-001-2004 aprobado por el ANSI,, procesos Gestión del Abastecimiento Planificación de Compras y Adquisiciones Planificación de la contratación Petición de respuestas de proveedores Selección de proveedores Administración del contrato Cierre del contrato, #6. Gestión del Tiempo Incluye los procesos requeridos para asegurar el término temporal preciso y adecuado del proyecto. ???? • En muchas áreas de aplicación, se considera a las actividades compuestas por tareas. Esto es lo más normal y lo más utilizado. • En otras áreas, se considera a las tareas compuestas por actividades., Ante esto último, quien sea el líder del proyecto será la persona responsable de cumplir con los objetivos del proyecto y para ello debe tomar decisiones sobre cómo llevar adelante la gestión del proyecto, lo que le compromete a: ???? • Identificar requerimientos. • Establecer objetivos claros y verdaderamente logrables. • Equilibrar las demandas de calidad, alcance, tiempo y coste. • Adaptar las especificaciones, planes, y enfoque de acuerdo a las diversas preocupaciones y expectativas de las personas implicadas en el proyecto., Capítulo 2 .- Gestión de proyectos 2.2 Noción de gestión de proyectos Gestión de Proyectos es una dimensión dentro de un proyecto y no es en sí el proyecto., Capítulo 2 .- Gestión de proyectos 2.3.2 Procesos de gestión de proyectos procesos, Capítulo 2 .- Gestión de proyectos 2.2 Noción de gestión de proyectos • Proyecto como producción de artefactos. • Proyecto como consecución de objetivos • Proyecto de acción., Capítulo 2 .- Gestión de proyectos 2.3.1 Áreas de conocimiento de gestión de proyectos #6. Gestión del Tiempo Incluye los procesos requeridos para asegurar el término temporal preciso y adecuado del proyecto., Capítulo 2 .- Gestión de proyectos 2.3 La gestión de proyectos según el PMBOK es reconocido como estándar por el IEEE (Institute of Electrical and Electronical Engineerings) y sirve como referencia para el manejo de proyectos informáticos para la ISO (International Organization for Estandarization)., Capítulo 2 .- Gestión de proyectos 2.3.3 Grupos de procesos de gestión Iniciación Define y autoriza el proyecto o una fase del proyecto., Capítulo 2 .- Gestión de proyectos 2.3.1 Áreas de conocimiento de gestión de proyectos #5. Gestión del Alcance Incluye los procesos requeridos para asegurar que el proyecto abarca y considera solamente el trabajo necesario para completar el proyecto satisfactoriamente., #11. Gestión del Riesgo Incluye los procesos requeridos para identificar, analizar y responder a los riesgos del proyecto. fases • Planificación de la gestión de riesgos • Identificación de riesgos • Análisis cualitativo de riesgos • Análisis cuantitativo de riesgos: • Planificación de la respuesta a los riesgos • Seguimiento y control de riesgos, Capítulo 2 .- Gestión de proyectos 2.3.3 Grupos de procesos de gestión Control Ejecuta mediciones y monitoreos regulares del progreso, identificando las variaciones con respecto al plan, para así tomar acciones correctivas cuando sea necesario con el fin de lograr los objetivos del proyecto., Capítulo 2 .- Gestión de proyectos 2.3 La gestión de proyectos según el PMBOK Ante esto último, quien sea el líder del proyecto será la persona responsable de cumplir con los objetivos del proyecto y para ello debe tomar decisiones sobre cómo llevar adelante la gestión del proyecto, lo que le compromete a:, Capítulo 2 .- Gestión de proyectos 2.3 La gestión de proyectos según el PMBOK Sociedades dedicadas al estudio de proyectos • AEIPRO. Asociación Española de Ingeniería de Proyectos. • AFITEP. Association Francophone de Management de Project. • IPMA. International Project Management Association. • PMI. Project Management Institute. • SMP. Société suisse de Management de Project., procesos Gestión de las Comunicaciones Planificación de comunicaciones Distribución de información Informe de realización Gestión de las Entidades