WARNING:
JavaScript is turned OFF. None of the links on this concept map will
work until it is reactivated.
If you need help turning JavaScript On, click here.
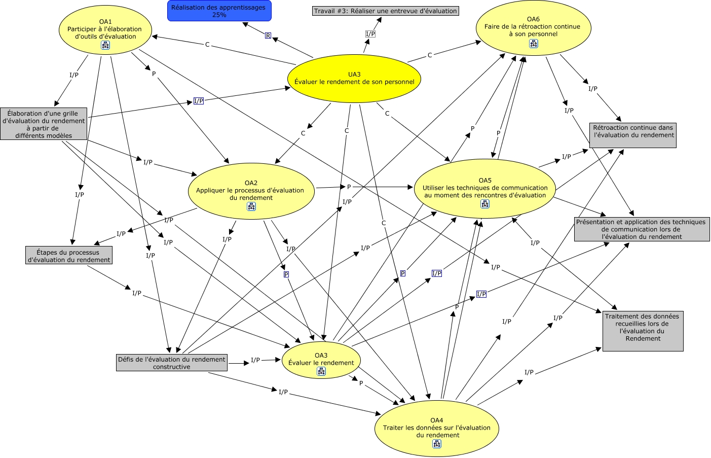
Cette carte de concepts créée avec IHMC CmapTools traite de: UA3, Élaboration d'une grille d'évaluation du rendement à partir de différents modèles I/P UA3 Évaluer le rendement de son personnel, Défis de l'évaluation du rendement constructive I/P OA6 Faire de la rétroaction continue à son personnel, OA4 Traiter les données sur l'évaluation du rendement I/P Rétroaction continue dans l'évaluation du rendement, UA3 Évaluer le rendement de son personnel C OA3 Évaluer le rendement, OA2 Appliquer le processus d'évaluation du rendement I/P OA4 Traiter les données sur l'évaluation du rendement, Élaboration d'une grille d'évaluation du rendement à partir de différents modèles I/P OA4 Traiter les données sur l'évaluation du rendement, Défis de l'évaluation du rendement constructive I/P OA5 Utiliser les techniques de communication au moment des rencontres d'évaluation, OA1 Participer à l'élaboration d'outils d'évaluation I/P Traitement des données recueillies lors de l'évaluation du Rendement, OA5 Utiliser les techniques de communication au moment des rencontres d'évaluation I/P Présentation et application des techniques de communication lors de l'évaluation du rendement, UA3 Évaluer le rendement de son personnel C OA4 Traiter les données sur l'évaluation du rendement, Élaboration d'une grille d'évaluation du rendement à partir de différents modèles I/P OA2 Appliquer le processus d'évaluation du rendement, OA4 Traiter les données sur l'évaluation du rendement I/P Présentation et application des techniques de communication lors de l'évaluation du rendement, OA1 Participer à l'élaboration d'outils d'évaluation P OA2 Appliquer le processus d'évaluation du rendement, OA6 Faire de la rétroaction continue à son personnel I/P Rétroaction continue dans l'évaluation du rendement, Défis de l'évaluation du rendement constructive I/P OA4 Traiter les données sur l'évaluation du rendement, Étapes du processus d'évaluation du rendement I/P OA3 Évaluer le rendement, OA3 Évaluer le rendement I/P Rétroaction continue dans l'évaluation du rendement, Défis de l'évaluation du rendement constructive I/P OA3 Évaluer le rendement, OA1 Participer à l'élaboration d'outils d'évaluation I/P Défis de l'évaluation du rendement constructive, UA3 Évaluer le rendement de son personnel C OA2 Appliquer le processus d'évaluation du rendement