WARNING:
JavaScript is turned OFF. None of the links on this concept map will
work until it is reactivated.
If you need help turning JavaScript On, click here.
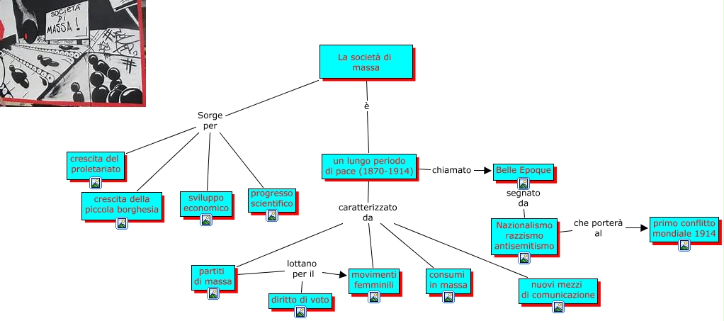
Questa Cmap, creata con IHMC CmapTools, contiene informazioni relative a: società di massa, Nazionalismo razzismo antisemitismo che porterà al primo conflitto mondiale 1914, La società di massa Sorge per crescita della piccola borghesia, un lungo periodo di pace (1870-1914) chiamato Belle Epoque, La società di massa Sorge per progresso scientifico, La società di massa Sorge per crescita del proletariato, La società di massa è un lungo periodo di pace (1870-1914), un lungo periodo di pace (1870-1914) caratterizzato da partiti di massa, un lungo periodo di pace (1870-1914) caratterizzato da movimenti femminili, partiti di massa lottano per il diritto di voto, La società di massa Sorge per sviluppo economico, partiti di massa lottano per il movimenti femminili, un lungo periodo di pace (1870-1914) caratterizzato da consumi in massa, partiti di massa ???? ????, un lungo periodo di pace (1870-1914) caratterizzato da nuovi mezzi di comunicazione, Belle Epoque segnato da Nazionalismo razzismo antisemitismo