WARNING:
JavaScript is turned OFF. None of the links on this concept map will
work until it is reactivated.
If you need help turning JavaScript On, click here.
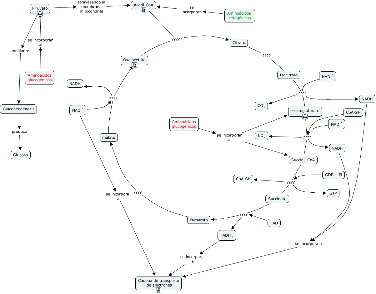
Este Cmap, tiene información relacionada con: 35Ciclo de Krebs, <math xmlns="http://www.w3.org/1998/Math/MathML"> <mrow> <mtext> NAD </mtext> <mmultiscripts> <mtext> </mtext> <none/> <mtext> + </mtext> </mmultiscripts> </mrow> </math> ???? NADH, Aminoácidos cetogénicos se incorporan Acetil-CoA, GDP + Pi ???? CoA-SH, CoA-SH ???? Succinil-CoA, α-cetoglutarato ???? <math xmlns="http://www.w3.org/1998/Math/MathML"> <mrow> <mmultiscripts> <mtext> CO </mtext> <mtext> 2 </mtext> <none/> </mmultiscripts> </mrow> </math>, <math xmlns="http://www.w3.org/1998/Math/MathML"> <mrow> <mtext> FADH </mtext> <mmultiscripts> <mtext> </mtext> <mtext> 2 </mtext> <none/> </mmultiscripts> </mrow> </math> se incorpora a Cadena de transporte de electrones, GDP + Pi ???? GTP, FAD ???? <math xmlns="http://www.w3.org/1998/Math/MathML"> <mrow> <mtext> FADH </mtext> <mmultiscripts> <mtext> </mtext> <mtext> 2 </mtext> <none/> </mmultiscripts> </mrow> </math>, <math xmlns="http://www.w3.org/1998/Math/MathML"> <mrow> <mtext> NAD </mtext> <mmultiscripts> <mtext> </mtext> <none/> <mtext> + </mtext> </mmultiscripts> </mrow> </math> ???? <math xmlns="http://www.w3.org/1998/Math/MathML"> <mrow> <mmultiscripts> <mtext> CO </mtext> <mtext> 2 </mtext> <none/> </mmultiscripts> </mrow> </math>, CoA-SH ???? NADH, Aminoácidos glucogénicos se incorporan al Piruvato, Succinil-CoA ???? CoA-SH, <math xmlns="http://www.w3.org/1998/Math/MathML"> <mrow> <mtext> NAD </mtext> <mmultiscripts> <mtext> </mtext> <none/> <mtext> + </mtext> </mmultiscripts> </mrow> </math> ???? α-cetoglutarato, Isocitrato ???? α-cetoglutarato, Acetil-CoA ???? Citrato, NADH se incorpora a Cadena de transporte de electrones, Citrato ???? Isocitrato, malato ???? Oxalacetato, FAD ???? Fumarato, α-cetoglutarato ???? NADH