WARNING:
JavaScript is turned OFF. None of the links on this concept map will
work until it is reactivated.
If you need help turning JavaScript On, click here.
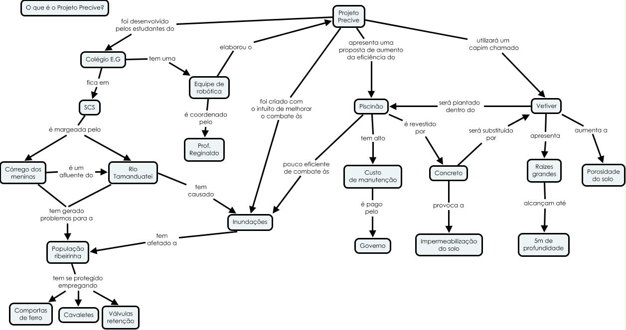
This Concept Map, created with IHMC CmapTools, has information related to: Quais são as princiapais características do Projeto Precive, Vetiver apresenta Raizes grandes, Projeto Precive utilizará um capim chamado Vetiver, Concreto será substituído por Vetiver, Vetiver aumenta a Porosidade do solo, População ribeirinha tem se protegido empregando Cavaletes, Córrego dos meninos é um afluente do Rio Tamanduatei, Inundações tem afetado a População ribeirinha, Colégio E.G fica em SCS, Concreto provoca a Impermeabilização do solo, Projeto Precive foi desenvolvido pelos estudantes do Colégio E.G, Vetiver será plantado dentro do Piscinão, Custo de manutenção é pago pelo Governo, Piscinão é revestido por Concreto, Equipe de robótica é coordenado pelo Prof. Reginaldo, Equipe de robótica elaborou o Projeto Precive, Córrego dos meninos tem gerado problemas para a População ribeirinha, População ribeirinha tem se protegido empregando Válvulas retenção, Piscinão tem alto Custo de manutenção, Piscinão pouco eficiente de combate às Inundações, Rio Tamanduatei tem gerado problemas para a População ribeirinha