WARNING:
JavaScript is turned OFF. None of the links on this concept map will
work until it is reactivated.
If you need help turning JavaScript On, click here.
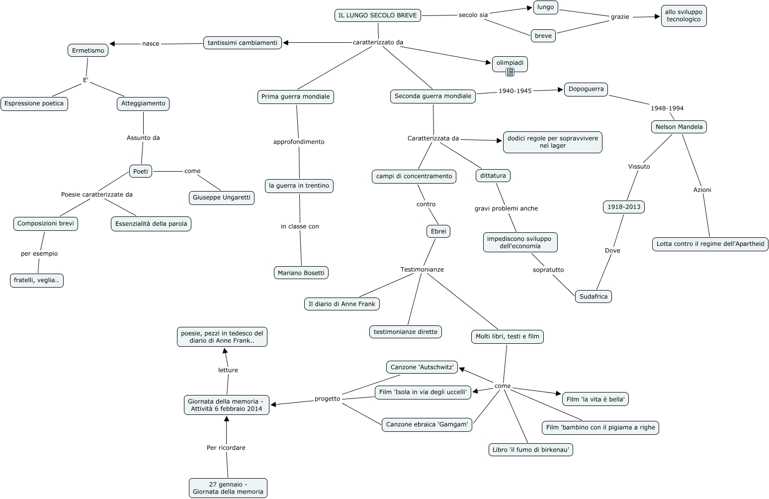
Questa Cmap, creata con IHMC CmapTools, contiene informazioni relative a: il lungo secolo breve Federica, Canzone 'Autschwitz' progetto Giornata della memoria - Attività 6 febbraio 2014, Nelson Mandela Azioni Lotta contro il regime dell'Apartheid, Seconda guerra mondiale Caratterizzata da dittatura, Giornata della memoria - Attività 6 febbraio 2014 letture poesie, pezzi in tedesco del diario di Anne Frank.., Seconda guerra mondiale Caratterizzata da dodici regole per sopravvivere nei lager, Ermetismo E' Atteggiamento, Molti libri, testi e film come Film 'Isola in via degli uccelli', IL LUNGO SECOLO BREVE caratterizzato da Prima guerra mondiale, Seconda guerra mondiale 1940-1945 Dopoguerra, Prima guerra mondiale approfondimento la guerra in trentino, Molti libri, testi e film come Libro 'il fumo di birkenau', Molti libri, testi e film come Film 'bambino con il pigiama a righe, Film 'Isola in via degli uccelli' progetto Giornata della memoria - Attività 6 febbraio 2014, tantissimi cambiamenti nasce Ermetismo, campi di concentramento contro Ebrei, breve grazie allo sviluppo tecnologico, Nelson Mandela Vissuto 1918-2013, Ebrei Testimonianze Il diario di Anne Frank, Poeti Poesie caratterizzate da Composizioni brevi, Molti libri, testi e film come Film 'la vita è bella'