WARNING:
JavaScript is turned OFF. None of the links on this concept map will
work until it is reactivated.
If you need help turning JavaScript On, click here.
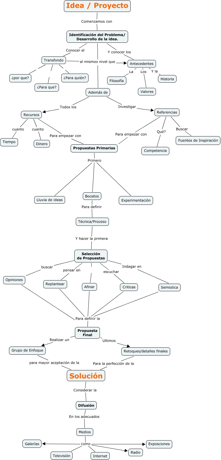
Este Cmap, tiene información relacionada con: Al Jonatan González, Transfondo ¿por que?, Propuestas Primarias Primero Lluvia de ideas, Antecedentes La Filosofía, Técnica/Proceso Y hacer la primera Selección de Propuestas, Medios como Galerías, Recursos cuanto Tiempo, Referencias Para empezar con Propuestas Primarias, Identificación del Problema/ Desarrollo de la idea. Además de, Difusión En los adecuados Medios, Selección de Propuestas Indagar en Semiotica, Opiniones Para definir la Propuesta Final, Selección de Propuestas buscar Opiniones, Transfondo ¿Para quién?, Medios como Internet, Medios como Televisión, Identificación del Problema/ Desarrollo de la idea. Y conocer los Antecedentes, Criticas Para definir la Propuesta Final, Bocetos Para definir Técnica/Proceso, Propuestas Primarias Primero Bocetos, Selección de Propuestas pensar en Replantear