WARNING:
JavaScript is turned OFF. None of the links on this concept map will
work until it is reactivated.
If you need help turning JavaScript On, click here.
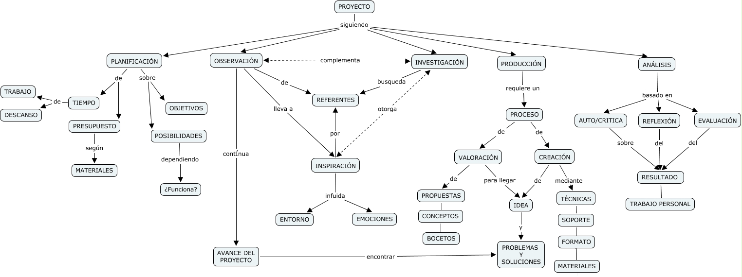
Este Cmap, tiene información relacionada con: Magnanelli, Maria Sol, RESULTADO TRABAJO PERSONAL, TIEMPO de TRABAJO, PROYECTO siguiendo PLANIFICACIÓN, CREACIÓN mediante TÉCNICAS, EVALUACIÓN del RESULTADO, PLANIFICACIÓN sobre POSIBILIDADES, CONCEPTOS BOCETOS, PRESUPUESTO según MATERIALES, OBSERVACIÓN contÍnua AVANCE DEL PROYECTO, AUTO/CRITICA sobre RESULTADO, PROYECTO siguiendo OBSERVACIÓN, OBSERVACIÓN de REFERENTES, PRODUCCIÓN requiere un PROCESO, PROYECTO siguiendo INVESTIGACIÓN, INSPIRACIÓN infuida EMOCIONES, PLANIFICACIÓN de TIEMPO, INSPIRACIÓN infuida ENTORNO, SOPORTE FORMATO, PROCESO de CREACIÓN, INSPIRACIÓN por REFERENTES