WARNING:
JavaScript is turned OFF. None of the links on this concept map will
work until it is reactivated.
If you need help turning JavaScript On, click here.
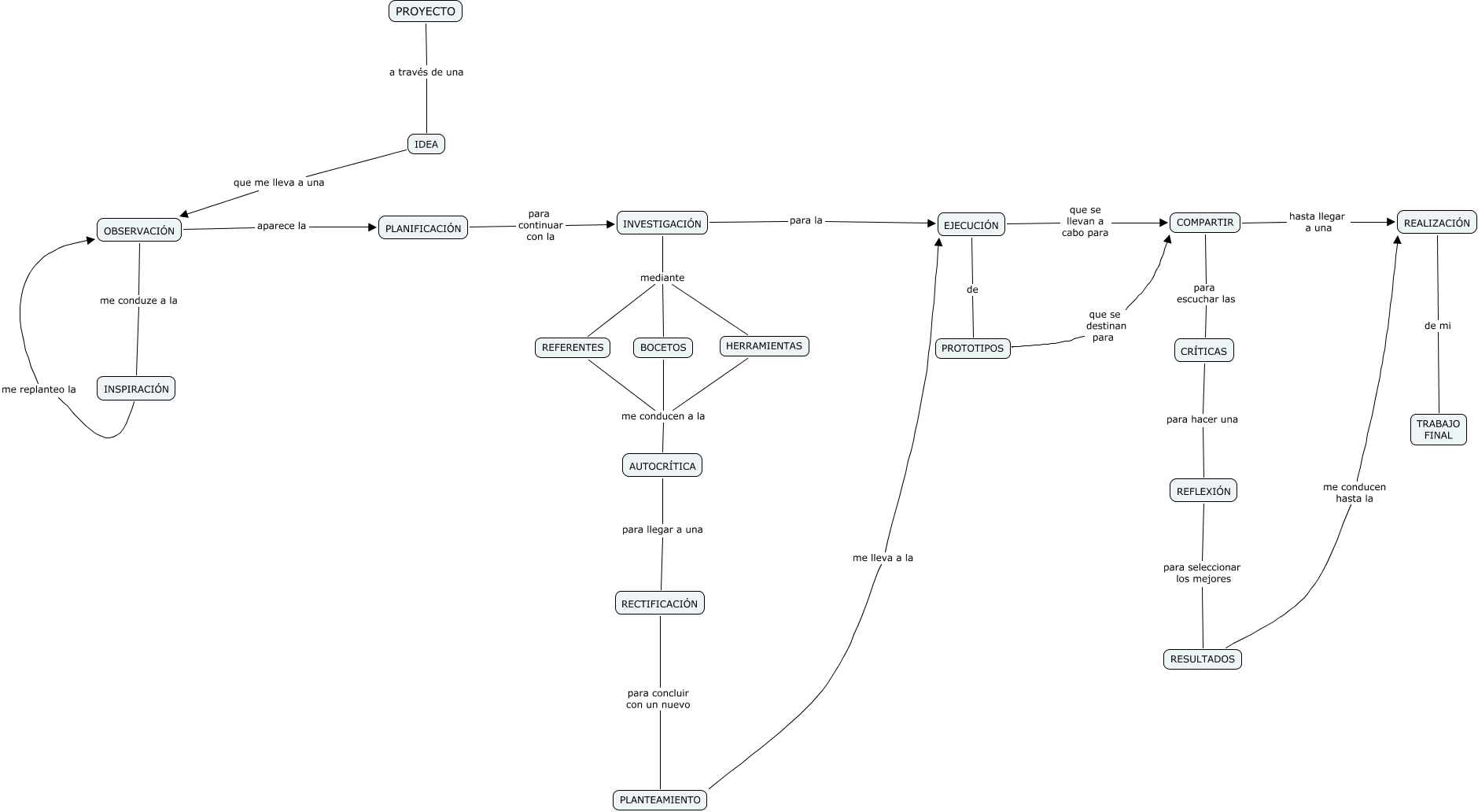
Este Cmap, tiene información relacionada con: Andrea Manclús Clemente, INVESTIGACIÓN mediante REFERENTES, EJECUCIÓN de PROTOTIPOS, HERRAMIENTAS me conducen a la AUTOCRÍTICA, REALIZACIÓN de mi TRABAJO FINAL, OBSERVACIÓN me conduze a la INSPIRACIÓN, REFLEXIÓN para seleccionar los mejores RESULTADOS, PROTOTIPOS que se destinan para COMPARTIR, BOCETOS me conducen a la AUTOCRÍTICA, RESULTADOS me conducen hasta la REALIZACIÓN, REFERENTES me conducen a la AUTOCRÍTICA, INVESTIGACIÓN mediante BOCETOS, INSPIRACIÓN me replanteo la OBSERVACIÓN, INVESTIGACIÓN para la EJECUCIÓN, PLANIFICACIÓN para continuar con la INVESTIGACIÓN, PLANTEAMIENTO me lleva a la EJECUCIÓN, EJECUCIÓN que se llevan a cabo para COMPARTIR, RECTIFICACIÓN para concluir con un nuevo PLANTEAMIENTO, INVESTIGACIÓN mediante HERRAMIENTAS, IDEA que me lleva a una OBSERVACIÓN, PROYECTO a través de una IDEA