WARNING:
JavaScript is turned OFF. None of the links on this concept map will
work until it is reactivated.
If you need help turning JavaScript On, click here.
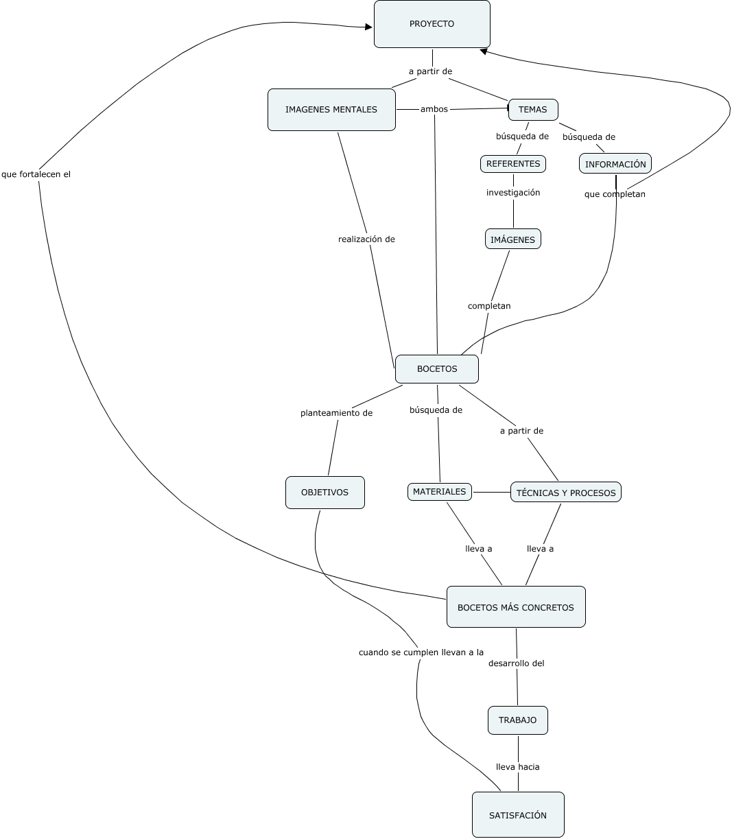
Este Cmap, tiene información relacionada con: toni portillo mapa, BOCETOS búsqueda de MATERIALES, INFORMACIÓN que completan PROYECTO, MATERIALES lleva a BOCETOS MÁS CONCRETOS, TRABAJO lleva hacia SATISFACIÓN, BOCETOS a partir de TÉCNICAS Y PROCESOS, PROYECTO a partir de IMAGENES MENTALES, IMAGENES MENTALES realización de BOCETOS, BOCETOS MÁS CONCRETOS que fortalecen el PROYECTO, PROYECTO a partir de TEMAS, TEMAS búsqueda de INFORMACIÓN, TEMAS búsqueda de REFERENTES, INFORMACIÓN ???? BOCETOS, BOCETOS MÁS CONCRETOS desarrollo del TRABAJO, OBJETIVOS cuando se cumplen llevan a la SATISFACIÓN, MATERIALES ???? TÉCNICAS Y PROCESOS, TÉCNICAS Y PROCESOS lleva a BOCETOS MÁS CONCRETOS, IMÁGENES completan BOCETOS, IMAGENES MENTALES ambos BOCETOS, BOCETOS planteamiento de OBJETIVOS, IMAGENES MENTALES ambos ????