WARNING:
JavaScript is turned OFF. None of the links on this concept map will
work until it is reactivated.
If you need help turning JavaScript On, click here.
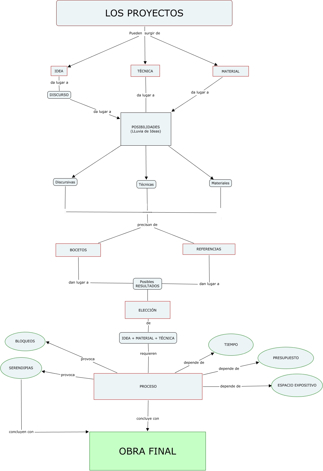
Este Cmap, tiene información relacionada con: Ana Fdez del Castillo Roca, SERENDIPIAS concluyen con OBRA FINAL, dan lugar a ???? dan lugar a, REFERENCIAS precisan de BOCETOS, POSIBILIDADES (LLuvia de Ideas) ???? Materiales, PROCESO depende de TIEMPO, LOS PROYECTOS Pueden surgir de TÉCNICA, TÉCNICA da lugar a POSIBILIDADES (LLuvia de Ideas), IDEA da lugar a DISCURSO, BOCETOS dan lugar a, REFERENCIAS precisan de ------, ------ ???? Técnicas, MATERIAL da lugar a POSIBILIDADES (LLuvia de Ideas), PROCESO concluye con OBRA FINAL, POSIBILIDADES (LLuvia de Ideas) ???? Discursivas, REFERENCIAS dan lugar a, ELECCIÓN de IDEA + MATERIAL + TÉCNICA, Discursivas, PROCESO depende de ????, PROCESO depende de PRESUPUESTO, DISCURSO da lugar a POSIBILIDADES (LLuvia de Ideas)