WARNING:
JavaScript is turned OFF. None of the links on this concept map will
work until it is reactivated.
If you need help turning JavaScript On, click here.
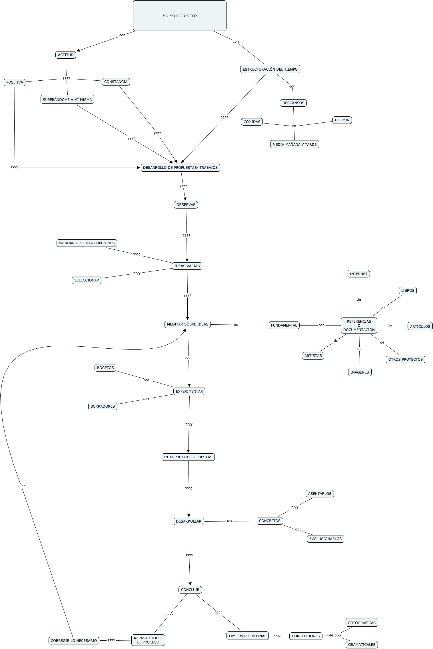
Este Cmap, tiene información relacionada con: Vega Martín, Esther. Cómo proyecto, OBSERVAR ???? IDEAS VARIAS, DESARROLLO DE PROPUESTAS/ TRABAJOS ???? OBSERVAR, MEDITAR SOBRE IDEAS ???? EXPERIMENTAR, CONCEPTOS ???? ASENTARLOS, ESTRUCTURACIÓN DEL TIEMPO ???? DESARROLLO DE PROPUESTAS/ TRABAJOS, REFERENCIAS O DOCUMENTACIÓN de OTROS PROYECTOS, EXPERIMENTAR ???? INTERPRETAR PROPUESTAS, CORRECCIONES de tipo GRAMATICALES, DESCANSOS en MEDIA MAÑANA Y TARDE, REPASAR TODO EL PROCESO ???? CORREGIR LO NECESARIO, EXPERIMENTAR con BORRADORES, REFERENCIAS O DOCUMENTACIÓN de INTERNET, ACTITUD ???? POSITIVA, ¿CÓMO PROYECTO? con ACTITUD, CONCLUIR ???? OBSERVACIÓN FINAL, CORRECCIONES de tipo ORTOGRÁFICAS, ACTITUD ???? SUPERÁNDOME A MÍ MISMA, IDEAS VARIAS ???? SELECCIONAR, SUPERÁNDOME A MÍ MISMA ???? DESARROLLO DE PROPUESTAS/ TRABAJOS, DESCANSOS en COMIDAS