WARNING:
JavaScript is turned OFF. None of the links on this concept map will
work until it is reactivated.
If you need help turning JavaScript On, click here.
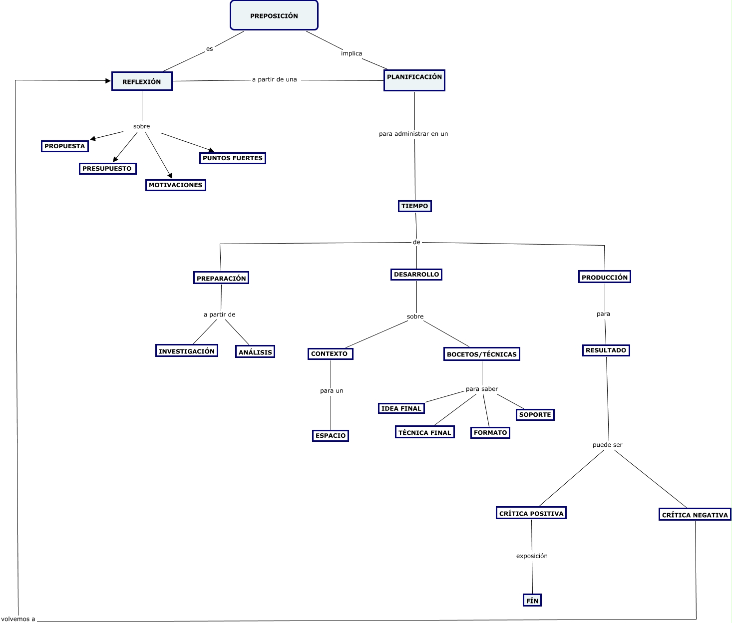
Este Cmap, tiene información relacionada con: Patricia Soto Vásquez, DESARROLLO sobre BOCETOS/TÉCNICAS, REFLEXIÓN sobre PRESUPUESTO, TIEMPO de DESARROLLO, SOPORTE para saber FORMATO, REFLEXIÓN sobre PROPUESTA, PRODUCCIÓN para RESULTADO, CRÍTICA NEGATIVA volvemos a REFLEXIÓN, TÉCNICA FINAL para saber FORMATO, PREPARACIÓN de DESARROLLO, REFLEXIÓN sobre MOTIVACIONES, PREPOSICIÓN implica PLANIFICACIÓN, PREPARACIÓN a partir de ANÁLISIS, CONTEXTO sobre BOCETOS/TÉCNICAS, REFLEXIÓN sobre PUNTOS FUERTES, BOCETOS/TÉCNICAS para saber FORMATO, PLANIFICACIÓN para administrar en un TIEMPO, CONTEXTO para un ESPACIO, CRÍTICA POSITIVA exposición FÍN, RESULTADO puede ser CRÍTICA NEGATIVA, IDEA FINAL para saber FORMATO