WARNING:
JavaScript is turned OFF. None of the links on this concept map will
work until it is reactivated.
If you need help turning JavaScript On, click here.
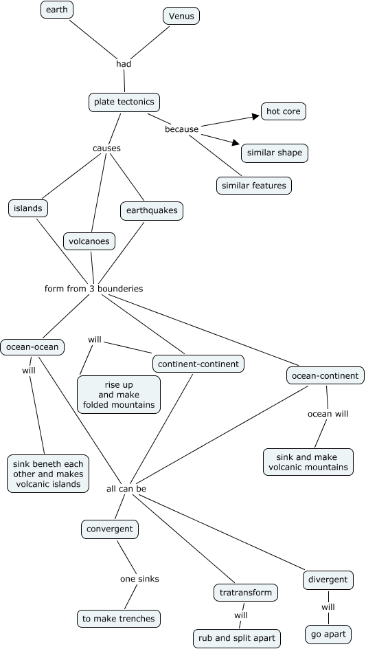
This Concept Map, created with IHMC CmapTools, has information related to: venus, ocean-ocean all can be divergent, Venus had plate tectonics, convergent one sinks to make trenches, volcanoes form from 3 bounderies ocean-ocean, plate tectonics causes volcanoes, plate tectonics causes islands, plate tectonics because similar features, plate tectonics causes earthquakes, ocean-continent all can be convergent, continent-continent all can be divergent, continent-continent all can be tratransform, ocean-continent all can be divergent, islands form from 3 bounderies ocean-ocean, earthquakes form from 3 bounderies ocean-continent, plate tectonics because hot core, continent-continent will rise up and make folded mountains, volcanoes form from 3 bounderies continent-continent, volcanoes form from 3 bounderies ocean-continent, earthquakes form from 3 bounderies ocean-ocean, islands form from 3 bounderies continent-continent