WARNING:
JavaScript is turned OFF. None of the links on this concept map will
work until it is reactivated.
If you need help turning JavaScript On, click here.
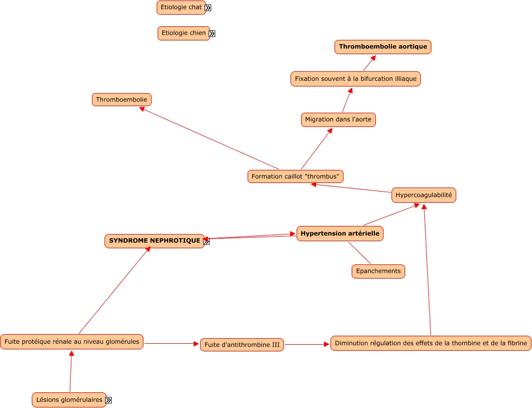
Cette carte de concepts créée avec IHMC CmapTools traite de: Thromboembolie aortique + syndrôme néphrotique, Diminution régulation des effets de la thombine et de la fibrine Hypercoagulabilité, Lésions glomérulaires Fuite protéique rénale au niveau glomérules, Hypercoagulabilité Formation caillot "thrombus", Hypoprotéinémie Hypertension artérielle, Fixation souvent à la bifurcation illiaque Thromboembolie aortique, Hypoprotéinémie Baisse pression oncotique, Baisse pression oncotique Hypercholestérolémie, Fuite d'antithrombine III Diminution régulation des effets de la thombine et de la fibrine, Hypertension artérielle Hypercoagulabilité, Hypertension artérielle Epanchements, Fuite protéique rénale au niveau glomérules Fuite d'antithrombine III, Migration dans l'aorte Fixation souvent à la bifurcation illiaque, Hypertension artérielle oedèmes, Formation caillot "thrombus" Thromboembolie, Fuite protéique rénale au niveau glomérules Hypoprotéinémie, Formation caillot "thrombus" Migration dans l'aorte