WARNING:
JavaScript is turned OFF. None of the links on this concept map will
work until it is reactivated.
If you need help turning JavaScript On, click here.
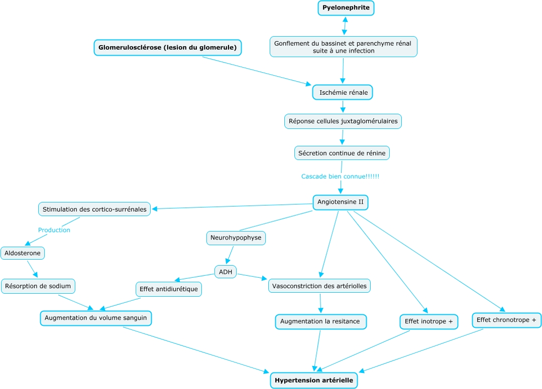
Cette carte de concepts créée avec IHMC CmapTools traite de: glomerulosclerose et pyelonephrite, Augmentation la resitance Hypertension artérielle, Angiotensine II Effet chronotrope +, Angiotensine II Vasoconstriction des artériolles, Effet chronotrope + Hypertension artérielle, Angiotensine II Stimulation des cortico-surrénales, Sécretion continue de rénine Cascade bien connue!!!!!! Angiotensine II, Résorption de sodium Augmentation du volume sanguin, Gonflement du bassinet et parenchyme rénal suite à une infection Ischémie rénale, Angiotensine II Effet inotrope +, Vasoconstriction des artériolles Augmentation la resitance, Pyelonephrite Gonflement du bassinet et parenchyme rénal suite à une infection, Augmentation du volume sanguin Hypertension artérielle, Neurohypophyse ADH, Angiotensine II Neurohypophyse, Glomerulosclérose (lesion du glomerule) Ischémie rénale, Réponse cellules juxtaglomérulaires Sécretion continue de rénine, ADH Vasoconstriction des artériolles, Effet inotrope + Hypertension artérielle, ADH Effet antidiurétique, Effet antidiurétique Augmentation du volume sanguin