WARNING:
JavaScript is turned OFF. None of the links on this concept map will
work until it is reactivated.
If you need help turning JavaScript On, click here.
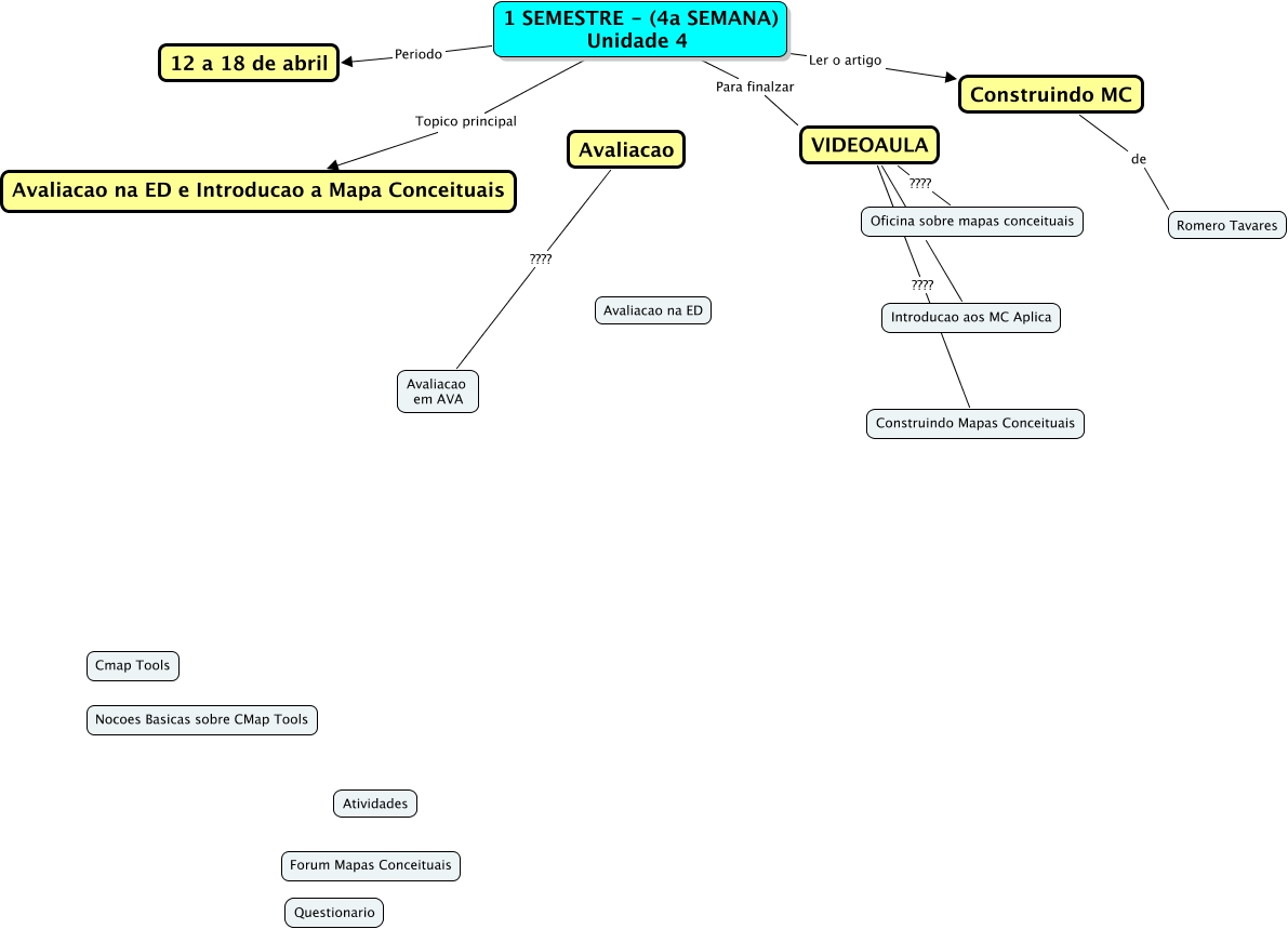
Esse mapa conceitual, produzido no IHMC CmapTools, tem a informação relacionada a: 1 SEM - 4a semana, 1 SEMESTRE - (4a SEMANA) Unidade 4 Para finalzar VIDEOAULA, 1 SEMESTRE - (4a SEMANA) Unidade 4 Periodo 12 a 18 de abril, Construindo MC de Romero Tavares, 1 SEMESTRE - (4a SEMANA) Unidade 4 Ler o artigo Construindo MC, 1 SEMESTRE - (4a SEMANA) Unidade 4 Topico principal Avaliacao na ED e Introducao a Mapa Conceituais, VIDEOAULA ???? Construindo Mapas Conceituais, VIDEOAULA ???? Introducao aos MC Aplica, Avaliacao ???? Avaliacao em AVA, VIDEOAULA ???? Oficina sobre mapas conceituais