WARNING:
JavaScript is turned OFF. None of the links on this concept map will
work until it is reactivated.
If you need help turning JavaScript On, click here.
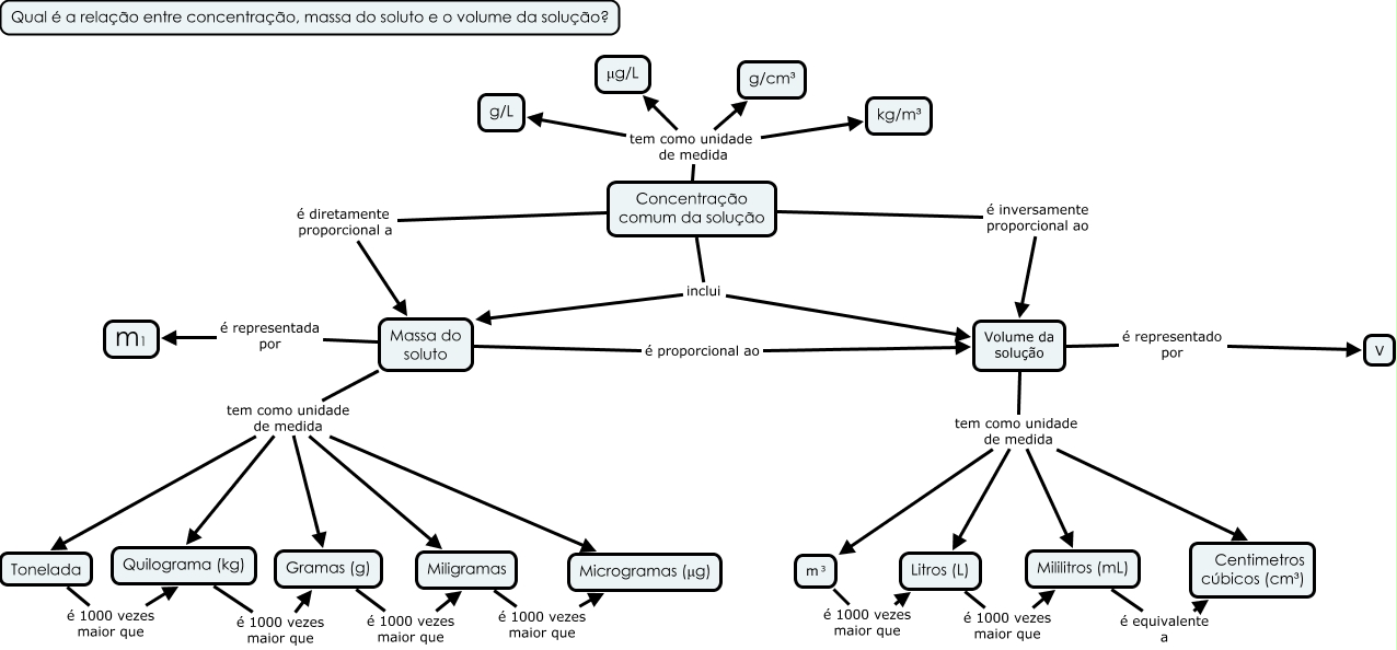
Esse mapa conceitual, produzido no IHMC CmapTools, tem a informação relacionada a: Concentração comum 2A, <math xmlns="http://www.w3.org/1998/Math/MathML"> <mrow> <mmultiscripts> <mtext> m </mtext> <none/> <mtext> 3 </mtext> </mmultiscripts> </mrow> </math> é 1000 vezes maior que Litros (L), Volume da solução tem como unidade de medida Mililitros (mL), Volume da solução é representado por V, Tonelada é 1000 vezes maior que Quilograma (kg), Massa do soluto tem como unidade de medida Microgramas (μg), Massa do soluto tem como unidade de medida Tonelada, Massa do soluto tem como unidade de medida Quilograma (kg), Volume da solução tem como unidade de medida <math xmlns="http://www.w3.org/1998/Math/MathML"> <mrow> <mmultiscripts> <mtext> m </mtext> <none/> <mtext> 3 </mtext> </mmultiscripts> </mrow> </math>, Quilograma (kg) é 1000 vezes maior que Gramas (g), Massa do soluto tem como unidade de medida Miligramas, Concentração comum da solução tem como unidade de medida μg/L, Volume da solução tem como unidade de medida Litros (L), Concentração comum da solução inclui Volume da solução, Concentração comum da solução tem como unidade de medida g/L, Gramas (g) é 1000 vezes maior que Miligramas, Massa do soluto é proporcional ao Volume da solução, Litros (L) é 1000 vezes maior que Mililitros (mL), Massa do soluto é representada por m1, Concentração comum da solução inclui Massa do soluto, Massa do soluto tem como unidade de medida Gramas (g)