WARNING:
JavaScript is turned OFF. None of the links on this concept map will
work until it is reactivated.
If you need help turning JavaScript On, click here.
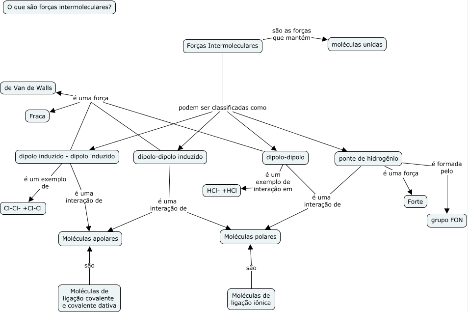
Esse mapa conceitual, produzido no IHMC CmapTools, tem a informação relacionada a: Forças intermoleculares - Gilmar, ponte de hidrogênio é formada pelo grupo FON, Forças Intermoleculares podem ser classificadas como dipolo-dipolo induzido, dipolo-dipolo induzido é uma interação de Moléculas polares, dipolo induzido - dipolo induzido é uma força de Van de Walls, dipolo-dipolo é um exemplo de interação em HCl- +HCl, Moléculas de ligação covalente e covalente dativa são Moléculas apolares, dipolo induzido - dipolo induzido é uma interação de Moléculas apolares, dipolo-dipolo induzido é uma força Fraca, dipolo-dipolo é uma força Fraca, Moléculas de ligação iônica são Moléculas polares, dipolo induzido - dipolo induzido é uma força Fraca, Forças Intermoleculares podem ser classificadas como dipolo-dipolo, dipolo-dipolo induzido é uma força de Van de Walls, Forças Intermoleculares são as forças que mantém moléculas unidas, Forças Intermoleculares podem ser classificadas como dipolo induzido - dipolo induzido, Forças Intermoleculares podem ser classificadas como ponte de hidrogênio, dipolo-dipolo é uma força de Van de Walls, dipolo-dipolo é uma interação de Moléculas polares, ponte de hidrogênio é uma interação de Moléculas polares, ponte de hidrogênio é uma força Forte