WARNING:
JavaScript is turned OFF. None of the links on this concept map will
work until it is reactivated.
If you need help turning JavaScript On, click here.
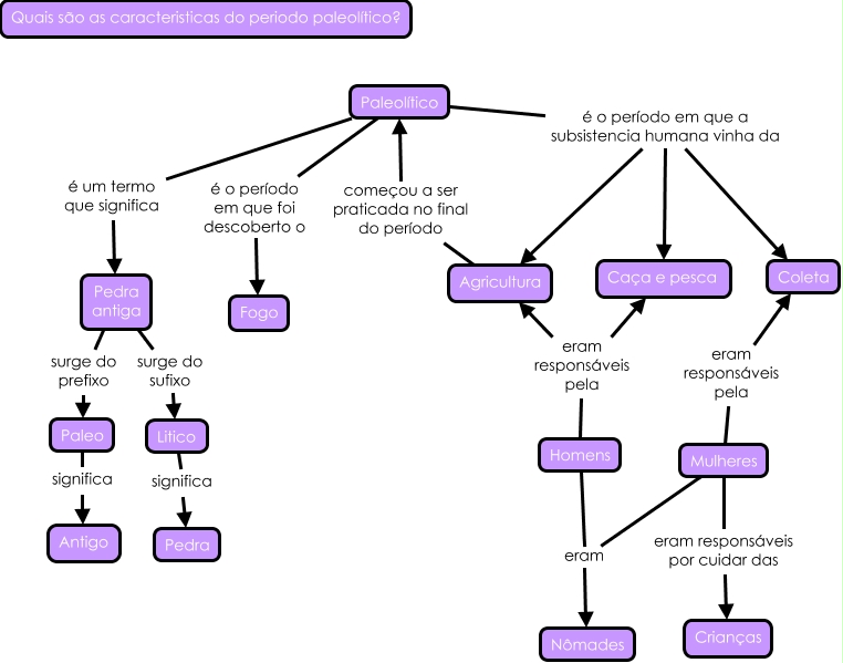
Esse mapa conceitual, produzido no IHMC CmapTools, tem a informação relacionada a: paleolitico, Agricultura começou a ser praticada no final do período Paleolítico, Paleolítico é o período em que foi descoberto o Fogo, Pedra antiga surge do sufixo Litico, Paleolítico é o período em que a subsistencia humana vinha da Agricultura, Litico significa Pedra, Homens eram responsáveis pela Agricultura, Mulheres eram responsáveis pela Coleta, Paleo significa Antigo, Homens eram Nômades, Mulheres eram responsáveis por cuidar das Crianças, Pedra antiga surge do prefixo Paleo, Homens eram responsáveis pela Caça e pesca, Paleolítico é um termo que significa Pedra antiga, Paleolítico é o período em que a subsistencia humana vinha da Caça e pesca, Paleolítico é o período em que a subsistencia humana vinha da Coleta, Mulheres eram Nômades