WARNING:
JavaScript is turned OFF. None of the links on this concept map will
work until it is reactivated.
If you need help turning JavaScript On, click here.
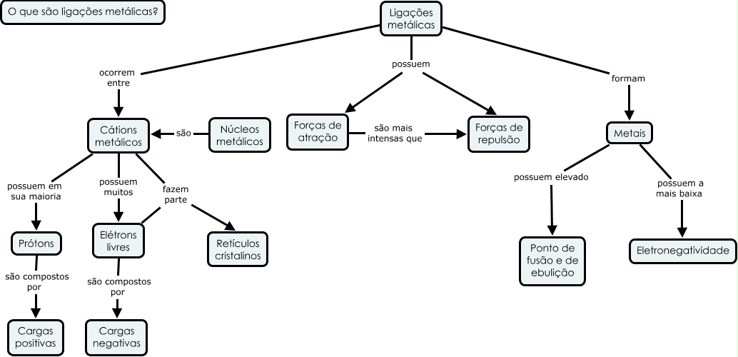
This Concept Map, created with IHMC CmapTools, has information related to: Ligações metálicas (GRUPO), Prótons são compostos por Cargas positivas, Metais possuem a mais baixa Eletronegatividade, Cátions metálicos possuem muitos Elétrons livres, Ligações metálicas possuem Forças de atração, Elétrons livres são compostos por Cargas negativas, Ligações metálicas formam Metais, Cátions metálicos possuem em sua maioria Prótons, Metais possuem elevado Ponto de fusão e de ebulição, Ligações metálicas ocorrem entre Cátions metálicos, Elétrons livres fazem parte Retículos cristalinos, Cátions metálicos fazem parte Retículos cristalinos, Ligações metálicas possuem Forças de repulsão, Núcleos metálicos são Cátions metálicos