WARNING:
JavaScript is turned OFF. None of the links on this concept map will
work until it is reactivated.
If you need help turning JavaScript On, click here.
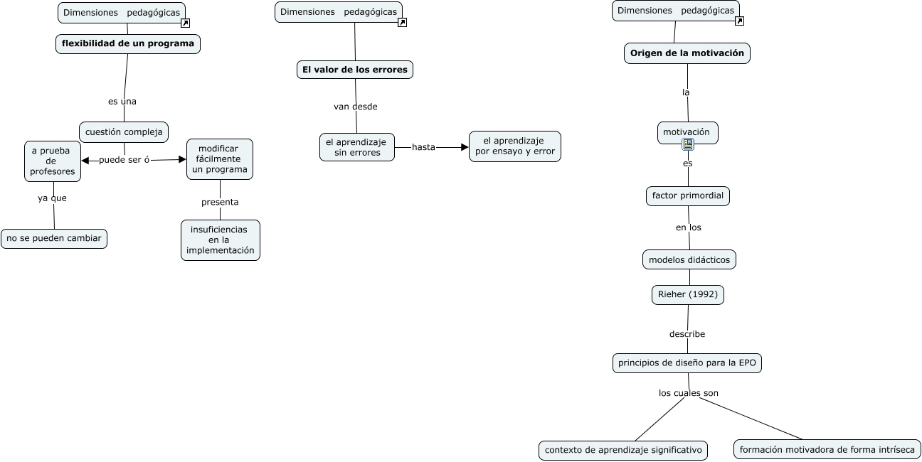
Este Cmap, tiene información relacionada con: T8, el aprendizaje sin errores hasta el aprendizaje por ensayo y error, El valor de los errores van desde el aprendizaje sin errores, Rieher (1992) describe principios de diseño para la EPO, a prueba de profesores ya que no se pueden cambiar, motivación es factor primordial, Origen de la motivación la motivación, principios de diseño para la EPO los cuales son contexto de aprendizaje significativo, factor primordial en los modelos didácticos, modelos didácticos ???? Rieher (1992), principios de diseño para la EPO los cuales son formación motivadora de forma intríseca, Dimensiones pedagógicas ???? flexibilidad de un programa, flexibilidad de un programa es una cuestión compleja, cuestión compleja puede ser ó modificar fácilmente un programa, cuestión compleja puede ser ó a prueba de profesores, Dimensiones pedagógicas ???? El valor de los errores, modificar fácilmente un programa presenta insuficiencias en la implementación, Dimensiones pedagógicas ???? Origen de la motivación