WARNING:
JavaScript is turned OFF. None of the links on this concept map will
work until it is reactivated.
If you need help turning JavaScript On, click here.
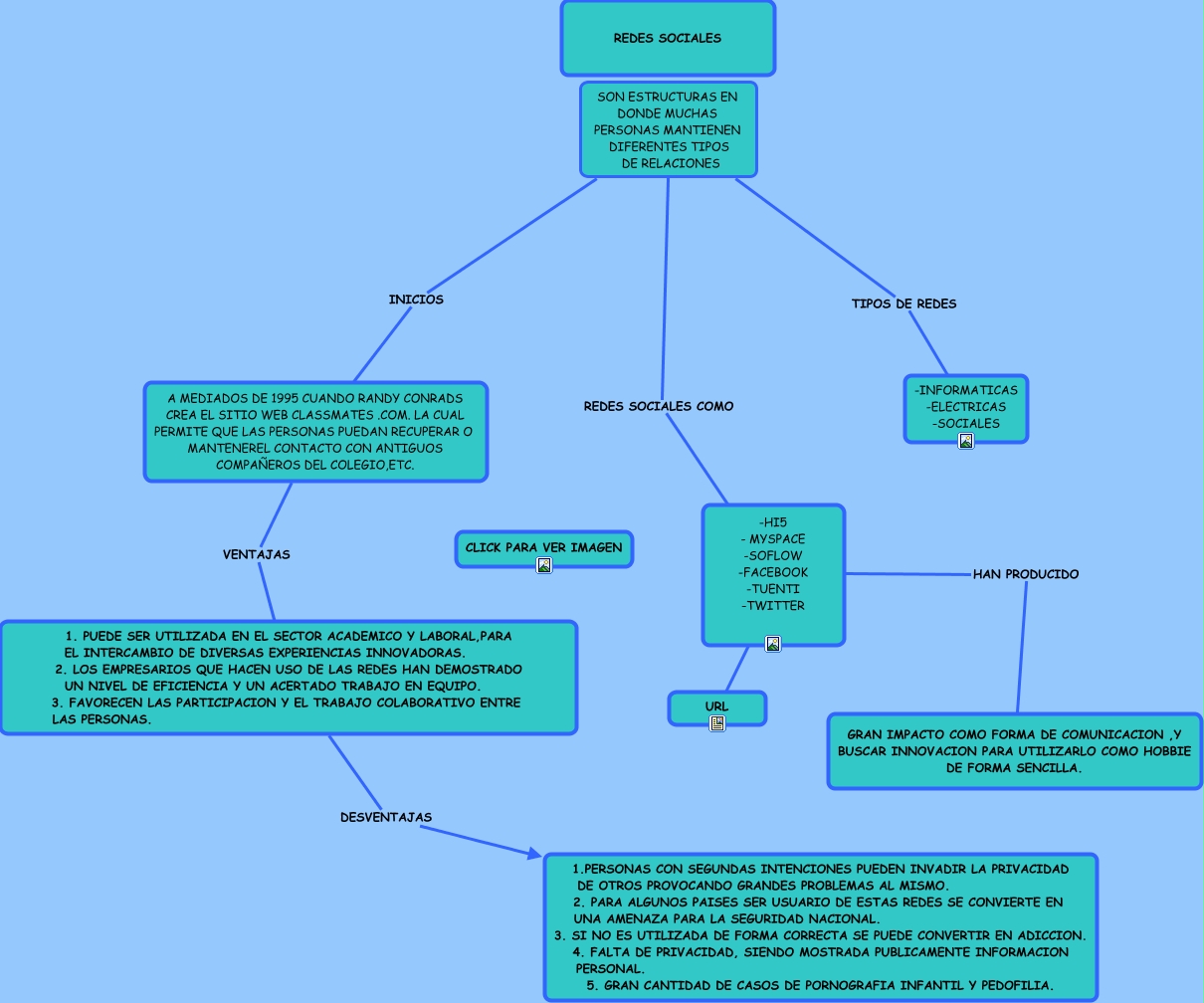
Este Cmap, tiene información relacionada con: MAPA CONCEPTUAL MELISSA JEFFERSON, SON ESTRUCTURAS EN DONDE MUCHAS PERSONAS MANTIENEN DIFERENTES TIPOS DE RELACIONES TIPOS DE REDES -INFORMATICAS -ELECTRICAS -SOCIALES, -HI5 - MYSPACE -SOFLOW -FACEBOOK -TUENTI -TWITTER HAN PRODUCIDO GRAN IMPACTO COMO FORMA DE COMUNICACION ,Y BUSCAR INNOVACION PARA UTILIZARLO COMO HOBBIE DE FORMA SENCILLA., SON ESTRUCTURAS EN DONDE MUCHAS PERSONAS MANTIENEN DIFERENTES TIPOS DE RELACIONES REDES SOCIALES COMO -HI5 - MYSPACE -SOFLOW -FACEBOOK -TUENTI -TWITTER, A MEDIADOS DE 1995 CUANDO RANDY CONRADS CREA EL SITIO WEB CLASSMATES .COM. LA CUAL PERMITE QUE LAS PERSONAS PUEDAN RECUPERAR O MANTENEREL CONTACTO CON ANTIGUOS COMPAÑEROS DEL COLEGIO,ETC. VENTAJAS 1. PUEDE SER UTILIZADA EN EL SECTOR ACADEMICO Y LABORAL,PARA EL INTERCAMBIO DE DIVERSAS EXPERIENCIAS INNOVADORAS. 2. LOS EMPRESARIOS QUE HACEN USO DE LAS REDES HAN DEMOSTRADO UN NIVEL DE EFICIENCIA Y UN ACERTADO TRABAJO EN EQUIPO. 3. FAVORECEN LAS PARTICIPACION Y EL TRABAJO COLABORATIVO ENTRE LAS PERSONAS., 1. PUEDE SER UTILIZADA EN EL SECTOR ACADEMICO Y LABORAL,PARA EL INTERCAMBIO DE DIVERSAS EXPERIENCIAS INNOVADORAS. 2. LOS EMPRESARIOS QUE HACEN USO DE LAS REDES HAN DEMOSTRADO UN NIVEL DE EFICIENCIA Y UN ACERTADO TRABAJO EN EQUIPO. 3. FAVORECEN LAS PARTICIPACION Y EL TRABAJO COLABORATIVO ENTRE LAS PERSONAS. DESVENTAJAS 1.PERSONAS CON SEGUNDAS INTENCIONES PUEDEN INVADIR LA PRIVACIDAD DE OTROS PROVOCANDO GRANDES PROBLEMAS AL MISMO. 2. PARA ALGUNOS PAISES SER USUARIO DE ESTAS REDES SE CONVIERTE EN UNA AMENAZA PARA LA SEGURIDAD NACIONAL. 3. SI NO ES UTILIZADA DE FORMA CORRECTA SE PUEDE CONVERTIR EN ADICCION. 4. FALTA DE PRIVACIDAD, SIENDO MOSTRADA PUBLICAMENTE INFORMACION PERSONAL. 5. GRAN CANTIDAD DE CASOS DE PORNOGRAFIA INFANTIL Y PEDOFILIA., -HI5 - MYSPACE -SOFLOW -FACEBOOK -TUENTI -TWITTER ???? URL, SON ESTRUCTURAS EN DONDE MUCHAS PERSONAS MANTIENEN DIFERENTES TIPOS DE RELACIONES INICIOS A MEDIADOS DE 1995 CUANDO RANDY CONRADS CREA EL SITIO WEB CLASSMATES .COM. LA CUAL PERMITE QUE LAS PERSONAS PUEDAN RECUPERAR O MANTENEREL CONTACTO CON ANTIGUOS COMPAÑEROS DEL COLEGIO,ETC.