WARNING:
JavaScript is turned OFF. None of the links on this concept map will
work until it is reactivated.
If you need help turning JavaScript On, click here.
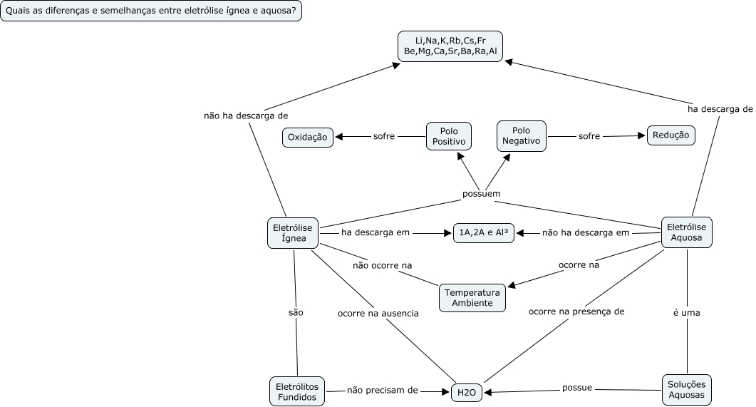
Esse mapa conceitual, produzido no IHMC CmapTools, tem a informação relacionada a: JAO OLIVARA VARETA, Eletrólise Aquosa possuem Polo Negativo, Eletrólise �?gnea ocorre na ausencia H2O, Polo Positivo sofre Oxidação, Eletrólitos Fundidos não precisam de H2O, Eletrólise Aquosa é uma Soluções Aquosas, Polo Negativo sofre Redução, Eletrólise �?gnea são Eletrólitos Fundidos, Eletrólise �?gnea ha descarga em 1A,2A e Al³, Eletrólise �?gnea possuem Polo Positivo, Eletrólise Aquosa ocorre na presença de H2O, Eletrólise Aquosa possuem Polo Positivo, Eletrólise �?gnea não ha descarga de Li,Na,K,Rb,Cs,Fr Be,Mg,Ca,Sr,Ba,Ra,Al, Eletrólise �?gnea não ocorre na Temperatura Ambiente, Soluções Aquosas possue H2O, Eletrólise �?gnea possuem Polo Negativo, Eletrólise Aquosa não ha descarga em 1A,2A e Al³, Eletrólise Aquosa ocorre na Temperatura Ambiente, Eletrólise Aquosa ha descarga de Li,Na,K,Rb,Cs,Fr Be,Mg,Ca,Sr,Ba,Ra,Al