WARNING:
JavaScript is turned OFF. None of the links on this concept map will
work until it is reactivated.
If you need help turning JavaScript On, click here.
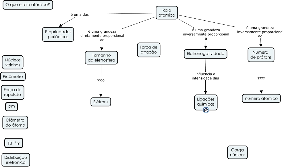
This Concept Map, created with IHMC CmapTools, has information related to: Raio atômico, Raio atômico é uma das Propriedades periódicas, Raio atômico é uma grandeza inversamente proporcional ao Número de prótons, Raio atômico é uma grandeza diretamente proporcional ao Tamanho da eletrosfera, Eletronegatividade influencia a intensidade das Ligações químicas, Número de prótons ???? número atômico, Tamanho da eletrosfera ???? Elétrons, Raio atômico é uma grandeza inversamente proporcional à Eletronegatividade