WARNING:
JavaScript is turned OFF. None of the links on this concept map will
work until it is reactivated.
If you need help turning JavaScript On, click here.
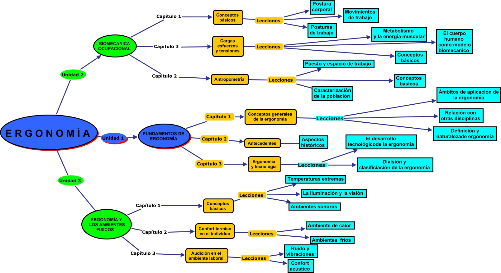
Este Cmap, tiene información relacionada con: ergonomia, Confort térmico en el individuo Lecciones Ambientes fríos, Conceptos básicos Lecciones Posturas de trabajo, ERGONOMÍA Y LOS AMBIENTES FISICOS Capítulo 2 Confort térmico en el individuo, Audición en el ambiente laboral Lecciones Confort acústico, Conceptos generales de la ergonomia Lecciones Ámbitos de aplicacion de la ergonomía, Cargas esfuerzos y tensiones Lecciones Conceptos básicos, Antropometría Lecciones Conceptos básicos, Antropometría Lecciones Puesto y espacio de trabajo, BIOMECANICA OCUPACIONAL Capitulo 1 Conceptos básicos, Cargas esfuerzos y tensiones Lecciones El cuerpo humano como modelo biomecanico, Conceptos básicos Lecciones Postura corporal, FUNDAMENTOS DE ERGONOMÍA Capítulo 3 Ergonomía y tecnología, FUNDAMENTOS DE ERGONOMÍA Capítulo 1 Conceptos generales de la ergonomia, E R G O N O M Í A Unidad 2 BIOMECANICA OCUPACIONAL, Conceptos generales de la ergonomia Lecciones Relación con otras disciplinas, Ergonomía y tecnología Lecciones División y clasificiación de la ergonomía, Cargas esfuerzos y tensiones Lecciones Metabolismo y la energía muscular, Conceptos generales de la ergonomia Lecciones Definición y naturalezade ergonomía, ERGONOMÍA Y LOS AMBIENTES FISICOS Capítulo 1 Conceptos básicos, Ergonomía y tecnología Lecciones El desarrollo tecnológicode la ergonomía