WARNING:
JavaScript is turned OFF. None of the links on this concept map will
work until it is reactivated.
If you need help turning JavaScript On, click here.
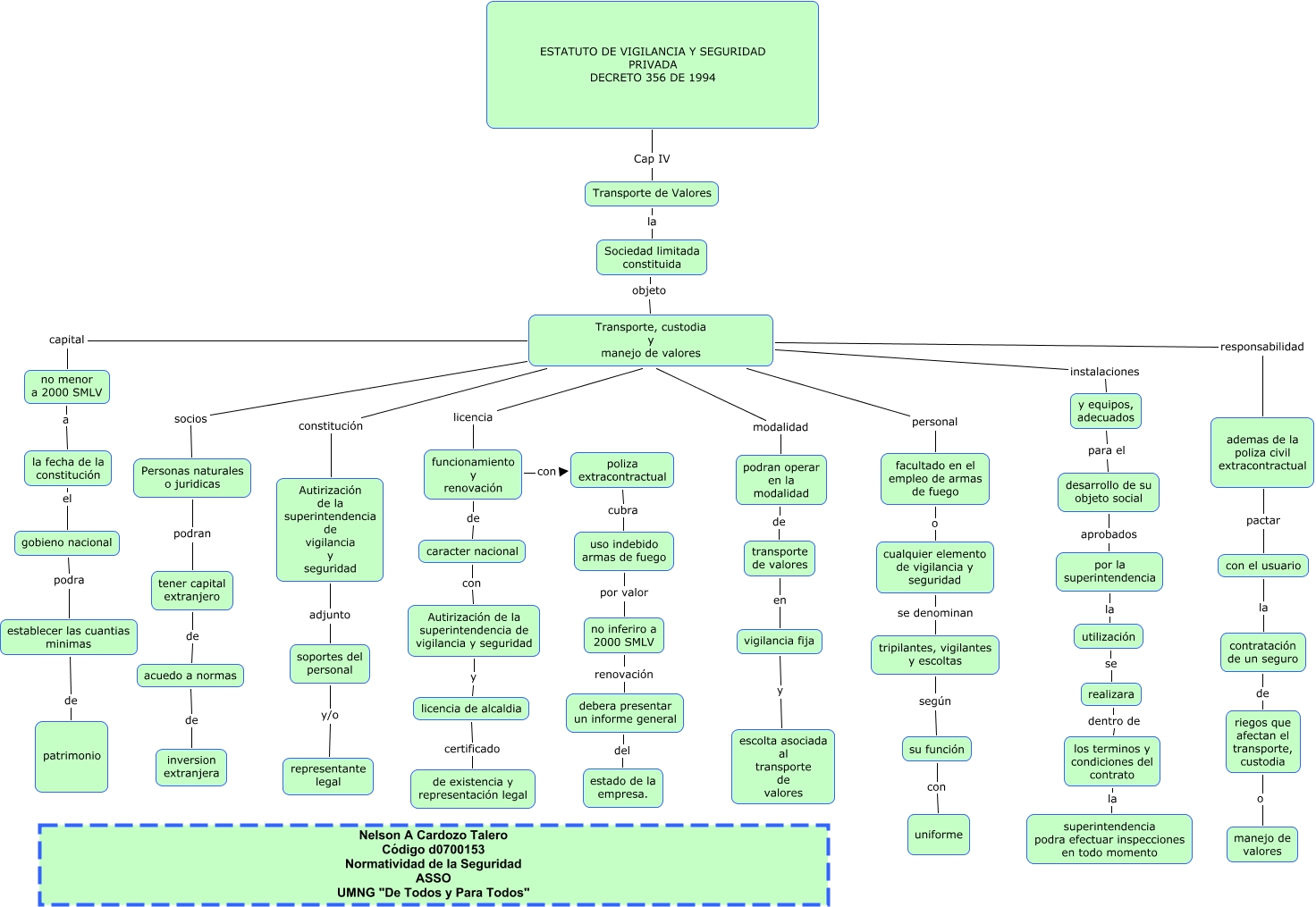
Este Cmap, tiene información relacionada con: Transporte de Valores, vigilancia fija y escolta asociada al transporte de valores, no menor a 2000 SMLV a la fecha de la constitución, Transporte, custodia y manejo de valores capital no menor a 2000 SMLV, utilización se realizara, ademas de la poliza civil extracontractual pactar con el usuario, Transporte, custodia y manejo de valores responsabilidad ademas de la poliza civil extracontractual, Autirización de la superintendencia de vigilancia y seguridad y licencia de alcaldia, la fecha de la constitución el gobieno nacional, uso indebido armas de fuego por valor no inferiro a 2000 SMLV, acuedo a normas de inversion extranjera, su función con uniforme, Transporte, custodia y manejo de valores licencia funcionamiento y renovación, poliza extracontractual cubra uso indebido armas de fuego, realizara dentro de los terminos y condiciones del contrato, funcionamiento y renovación de caracter nacional, Transporte, custodia y manejo de valores socios Personas naturales o juridicas, por la superintendencia la utilización, establecer las cuantias minimas de patrimonio, Transporte, custodia y manejo de valores modalidad podran operar en la modalidad, cualquier elemento de vigilancia y seguridad se denominan tripilantes, vigilantes y escoltas