WARNING:
JavaScript is turned OFF. None of the links on this concept map will
work until it is reactivated.
If you need help turning JavaScript On, click here.
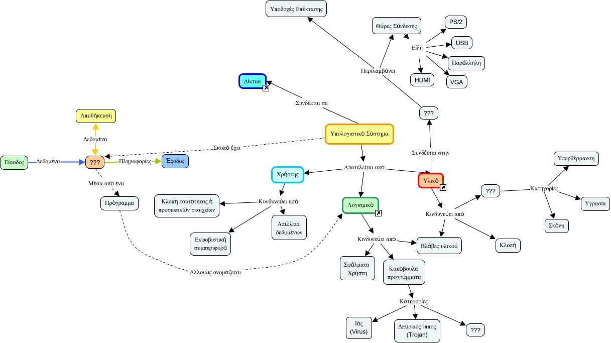
This Concept Map, created with IHMC CmapTools, has information related to: main, Υπολογιστικ�? Σ�?στημα Σκοπ�? έχει ???, �?ακ�?βουλα π�?ογ�?άμματα �?ατηγο�?ίες Ι�?ς (Virus), Υπολογιστικ�? Σ�?στημα Συνδέεται σε Δίκτυο, ??? �?ατηγο�?ίες Σκ�?νη, �?�?�?ες Σ�?νδεσης Είδη HDMI, Υπολογιστικ�? Σ�?στημα Αποτελείται απ�? Λογισμικ�?, ??? Πε�?ιλαμβάνει Υποδοχές Επέκτασης, Χ�?ήστης �?υνδυνε�?ει απ�? �?λοπή ταυτ�?τητας ή π�?οσωπικ�?ν στοιχείων, Υπολογιστικ�? Σ�?στημα Αποτελείται απ�? Υλικ�?, ??? �?ατηγο�?ίες Υπε�?θέ�?μανση, �?�?�?ες Σ�?νδεσης Είδη USB, Υλικ�? �?ινδυνε�?ει απ�? �?λοπή, ??? �?έσα απ�? ένα Π�?�?γ�?αμμα, �?ακ�?βουλα π�?ογ�?άμματα �?ατηγο�?ίες ???, Υπολογιστικ�? Σ�?στημα Αποτελείται απ�? Χ�?ήστης, ??? �?ατηγο�?ίες Υγ�?ασία, �?ακ�?βουλα π�?ογ�?άμματα �?ατηγο�?ίες Δπ�?�?ειος �?ππος (Trojan), Υλικ�? �?ινδυνε�?ει απ�? Βλάβες υλικο�?, Λογισμικ�? �?ινδυνε�?ει απ�? Σφάλματα Χ�?ήστη, �?�?�?ες Σ�?νδεσης Είδη VGA