WARNING:
JavaScript is turned OFF. None of the links on this concept map will
work until it is reactivated.
If you need help turning JavaScript On, click here.
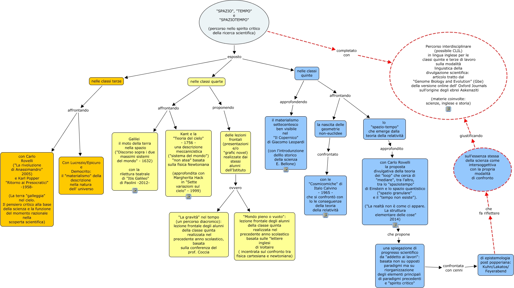
Questa Cmap, creata con IHMC CmapTools, contiene informazioni relative a: SPAZIO -TEMPO e SPAZIOTEMPO finale, nelle classi terze affrontando Con Lucrezio/Epicuro e Democrito: il "materialismo" della descrizione nella natura dell' universo, "SPAZIO", "TEMPO" e "SPAZIOTEMPO" (percorso nello spirito critico della ricerca scientifica) esposto nelle classi quinte, nelle classi quarte proponendo delle lezioni frontali (presentazioni e/o "grafic novel) realizzate dai stessi alunni dell'Istituto, nelle classi quinte approfondendo il materialismo settecentesco ben visibile nel "Il Copernico" di Giacomo Leopardi (con l'introdunzione delllo storico della scienza E. Bellone), nelle classi quinte affrontando lo "spazio-tempo" che emerge dalla teoria della relatività, "SPAZIO", "TEMPO" e "SPAZIOTEMPO" (percorso nello spirito critico della ricerca scientifica) completato con Percorso interdisciplinare (possibile CLIL) in lingua inglese per le classi quinte e terze di lavoro sulla modalità linguistica della divulgazione scientifica: articolo tratto dal “Genome Biology and Evolution” (Gbe) della versione online dell' Oxford Journals sull'origine degli ebrei Askenaziti (materie coinvolte: scienze, inglese e storia), "SPAZIO", "TEMPO" e "SPAZIOTEMPO" (percorso nello spirito critico della ricerca scientifica) esposto nelle classi terze, di epistemologia post popperiana: Kuhn/Lakatos/ Feyerabend che fa riflettere sull'essenza stessa della scienza come intersoggettiva con la propria modalità di confronto, sull'essenza stessa della scienza come intersoggettiva con la propria modalità di confronto giustificando Percorso interdisciplinare (possibile CLIL) in lingua inglese per le classi quinte e terze di lavoro sulla modalità linguistica della divulgazione scientifica: articolo tratto dal “Genome Biology and Evolution” (Gbe) della versione online dell' Oxford Journals sull'origine degli ebrei Askenaziti (materie coinvolte: scienze, inglese e storia), nelle classi quinte affrontando la nascita delle geometrie non-euclidee, "SPAZIO", "TEMPO" e "SPAZIOTEMPO" (percorso nello spirito critico della ricerca scientifica) esposto nelle classi quarte, nelle classi quarte affrontando Kant e la "Teoria del cielo" - 1756 - una descrizione meccanicistica ("sistema del mondo") "non atea" basata sulla fisica Newtoniana (approfondita con Margherita Hack in "Sette variazioni sul cielo" - 1999), nelle classi terze affrontando con Carlo Rovelli ("La rivoluzione di Anassimandro" 2005) e Karl Popper "Ritorno ai Presocratici" -1958- (La terra "galleggia" nel cielo. Il pensiero critico alla base della scienza e la funzione del momento razionale nella scoperta scientifica), nelle classi quarte affrontando Galilei il moto della terra nella spazio ("Discorso sopra i due massimi sistemi del mondo" - 1632) con la rilettura teatrale di "Itis Galileo" di Paolini -2012-, con Carlo Rovelli la proposta divulgativa della teoria dei "loop" che cerca di "mediare", tra l'altro, tra lo "spaziotempo" di Einstein e lo spazio quantistico ("spazio granulare" e il "tempo non esiste"). ("La realtà non è come ci appare. La struttura elementare delle cose" 2014) che propone una spiegazione di progresso scientifico da "addetto ai lavori": basata non su opposti paradigmi ma su riorganizzazione degli elementi principali di paradigmi precedenti e "spirito critico", una spiegazione di progresso scientifico da "addetto ai lavori": basata non su opposti paradigmi ma su riorganizzazione degli elementi principali di paradigmi precedenti e "spirito critico" confrontata con cenni di epistemologia post popperiana: Kuhn/Lakatos/ Feyerabend, delle lezioni frontali (presentazioni e/o "grafic novel) realizzate dai stessi alunni dell'Istituto ovvero "La gravità" nel tempo (un percorso diacronico): lezione frontale degli alunni della classe quinta realizzata nel precedente anno scolastico, basata sulla conferenza del prof. Coccia, la nascita delle geometrie non-euclidee confrontato con le "Cosmicomiche" di Italo Calvino - 1965 - che si confrontò con lo le conseguenze della teoria della relatività, delle lezioni frontali (presentazioni e/o "grafic novel) realizzate dai stessi alunni dell'Istituto ovvero "Mondo pieno o vuoto": lezione frontale degli alunni della classe quinta realizzata nel precedente anno scolastico basata sulle "lettere inglesi di Voltaire ( incentrata sul confronto tra fisica cartesiana e newtoniana), lo "spazio-tempo" che emerge dalla teoria della relatività approfondito con Carlo Rovelli la proposta divulgativa della teoria dei "loop" che cerca di "mediare", tra l'altro, tra lo "spaziotempo" di Einstein e lo spazio quantistico ("spazio granulare" e il "tempo non esiste"). ("La realtà non è come ci appare. La struttura elementare delle cose" 2014)