WARNING:
JavaScript is turned OFF. None of the links on this concept map will
work until it is reactivated.
If you need help turning JavaScript On, click here.
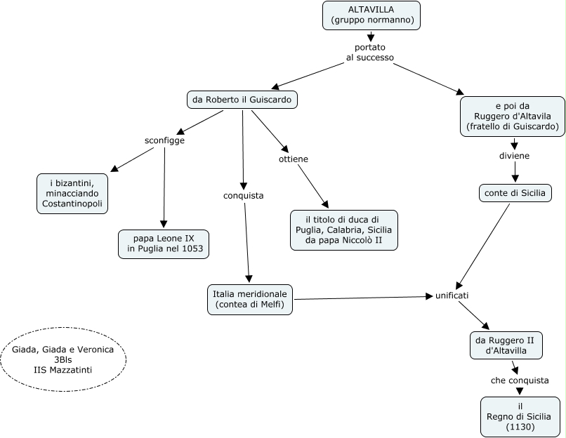
Questa Cmap, creata con IHMC CmapTools, contiene informazioni relative a: normanni giada giada e veronica 3bls, ALTAVILLA (gruppo normanno) portato al successo e poi da Ruggero d'Altavila (fratello di Guiscardo), conte di Sicilia unificati da Ruggero II d'Altavilla, Italia meridionale (contea di Melfi) unificati da Ruggero II d'Altavilla, da Roberto il Guiscardo ottiene il titolo di duca di Puglia, Calabria, Sicilia da papa Niccolò II, da Ruggero II d'Altavilla che conquista il Regno di Sicilia (1130), da Roberto il Guiscardo sconfigge papa Leone IX in Puglia nel 1053, da Roberto il Guiscardo sconfigge i bizantini, minacciando Costantinopoli, da Roberto il Guiscardo conquista Italia meridionale (contea di Melfi), e poi da Ruggero d'Altavila (fratello di Guiscardo) diviene conte di Sicilia, ALTAVILLA (gruppo normanno) portato al successo da Roberto il Guiscardo