WARNING:
JavaScript is turned OFF. None of the links on this concept map will
work until it is reactivated.
If you need help turning JavaScript On, click here.
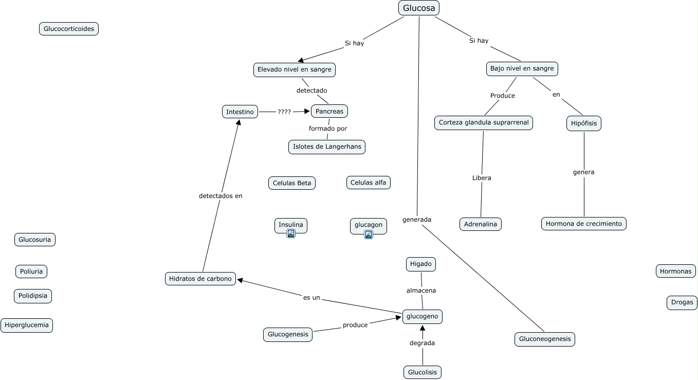
Este Cmap, tiene información relacionada con: TP modulo 4 Regulacion glucemia, Hipófisis genera Hormona de crecimiento, Intestino ???? Pancreas, Glucosa Si hay Bajo nivel en sangre, Bajo nivel en sangre Produce Corteza glandula suprarrenal, glucogeno es un Hidratos de carbono, Bajo nivel en sangre en Hipófisis, Glucosa Si hay Elevado nivel en sangre, Glucolisis degrada glucogeno, Higado almacena glucogeno, Glucogenesis produce glucogeno, Hidratos de carbono detectados en Intestino, Corteza glandula suprarrenal Libera Adrenalina, Glucosa generada Gluconeogenesis, Pancreas formado por Islotes de Langerhans, Elevado nivel en sangre detectado Pancreas