WARNING:
JavaScript is turned OFF. None of the links on this concept map will
work until it is reactivated.
If you need help turning JavaScript On, click here.
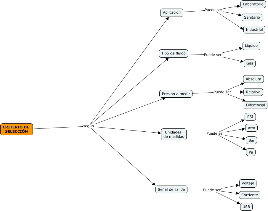
Este Cmap, tiene información relacionada con: CRITERIOS DE SELECCIÓN, Tipo de fluido Puede ser Gas, Tipo de fluido Puede ser Liquido, Presion a medir Puede ser Diferencial, Señal de salida Puede ser USB, Aplicacion Puede ser Industrial, Señal de salida Puede ser Voltaje, Presion a medir Puede ser Relativa, Unidades de medidas Puede ser Pa, CRITERIO DE SELECCIÓN según Tipo de fluido, CRITERIO DE SELECCIÓN según Aplicacion, CRITERIO DE SELECCIÓN según Presion a medir, Señal de salida Puede ser Corriente, Aplicacion Puede ser Sanitario, Presion a medir Puede ser Absoluta, CRITERIO DE SELECCIÓN según Señal de salida, Unidades de medidas Puede ser Bar, Unidades de medidas Puede ser PSI, CRITERIO DE SELECCIÓN según Unidades de medidas, Aplicacion Puede ser Laboratorio, Unidades de medidas Puede ser Atm