WARNING:
JavaScript is turned OFF. None of the links on this concept map will
work until it is reactivated.
If you need help turning JavaScript On, click here.
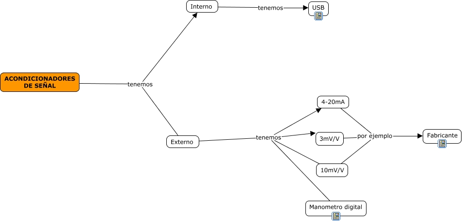
Este Cmap, tiene información relacionada con: ACONDICIONADORES DE SEÑAL, Externo tenemos 4-20mA, ACONDICIONADORES DE SEÑAL tenemos Interno, ACONDICIONADORES DE SEÑAL tenemos Externo, 10mV/V por ejemplo Fabricante, 3mV/V por ejemplo Fabricante, Externo tenemos 10mV/V, Externo tenemos 3mV/V, Interno tenemos USB, 4-20mA por ejemplo Fabricante, Externo tenemos Manometro digital