WARNING:
JavaScript is turned OFF. None of the links on this concept map will
work until it is reactivated.
If you need help turning JavaScript On, click here.
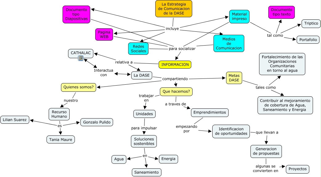
Este Cmap, tiene información relacionada con: EstrategiaDeComunicacionDASE, La Estrategia de Comunicacion de la DASE incluye Redes Sociales, Unidades para impulsar Soluciones sostenibles, La DASE compartiendo Quienes somos?, La DASE Interactua con CATHALAC, Emprendimientos empezando por Identificacion de oportunidades, Medios de Comunicacion para socializar INFORMACION, Redes Sociales para socializar INFORMACION, Pagina WEB para socializar INFORMACION, Soluciones sostenibles en Agua, Quienes somos? nuestro Recurso Humano, Material impreso tal como Portafolio, La DASE compartiendo Metas DASE, Soluciones sostenibles en Energia, Recurso Humano es Lilian Suarez, Documento tipo Diapositivas para socializar INFORMACION, La Estrategia de Comunicacion de la DASE incluye Pagina WEB, Que hacemos? trabajar en Unidades, La Estrategia de Comunicacion de la DASE incluye Medios de Comunicacion, La DASE compartiendo Que hacemos?, Soluciones sostenibles en Saneamiento