WARNING:
JavaScript is turned OFF. None of the links on this concept map will
work until it is reactivated.
If you need help turning JavaScript On, click here.
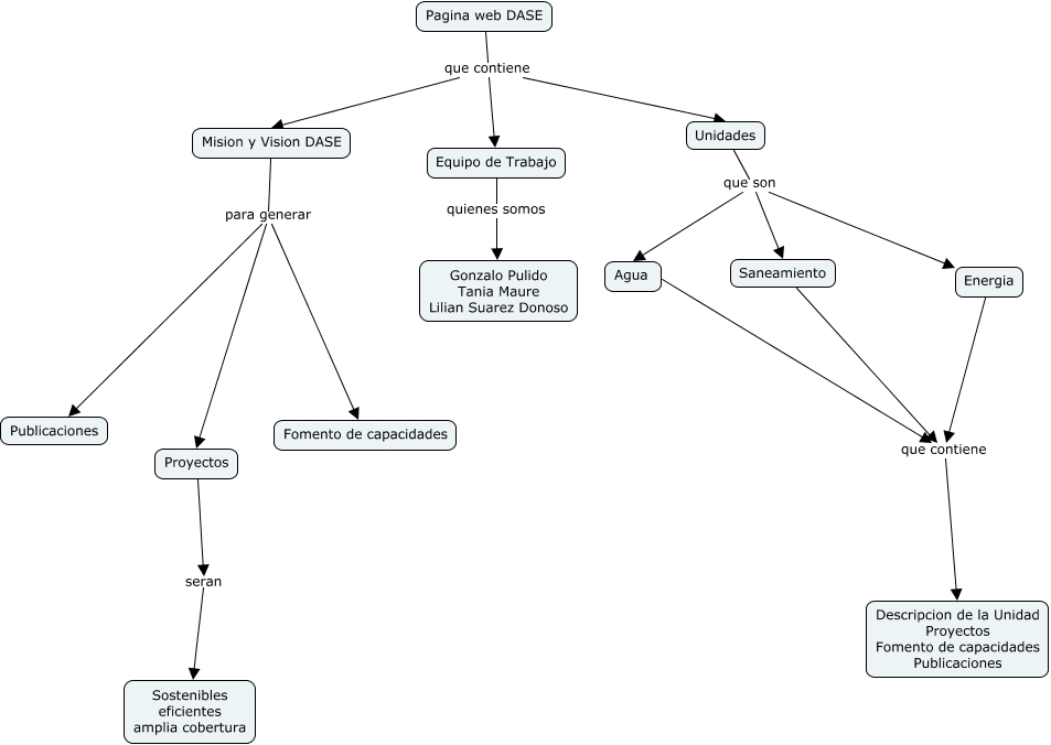
Este Cmap, tiene información relacionada con: Pagina web, Pagina web DASE que contiene Unidades, Pagina web DASE que contiene Equipo de Trabajo, Saneamiento que contiene Descripcion de la Unidad Proyectos Fomento de capacidades Publicaciones, Unidades que son Saneamiento, Agua que contiene Descripcion de la Unidad Proyectos Fomento de capacidades Publicaciones, Mision y Vision DASE para generar Publicaciones, Unidades que son Energia, Pagina web DASE que contiene Mision y Vision DASE, Energia que contiene Descripcion de la Unidad Proyectos Fomento de capacidades Publicaciones, Proyectos seran Sostenibles eficientes amplia cobertura, Mision y Vision DASE para generar Fomento de capacidades, Equipo de Trabajo quienes somos Gonzalo Pulido Tania Maure Lilian Suarez Donoso, Mision y Vision DASE para generar Proyectos, Unidades que son Agua