WARNING:
JavaScript is turned OFF. None of the links on this concept map will
work until it is reactivated.
If you need help turning JavaScript On, click here.
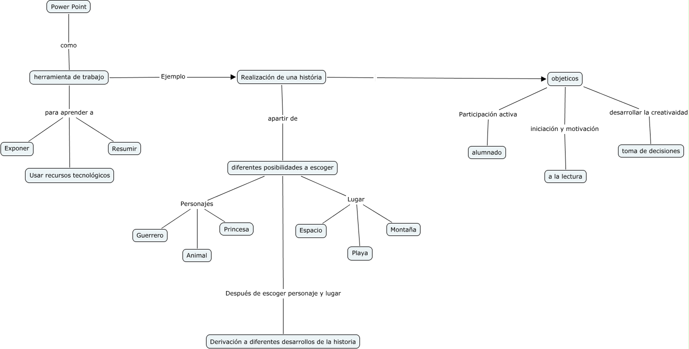
Este Cmap, tiene información relacionada con: power point, diferentes posibilidades a escoger Personajes Animal, diferentes posibilidades a escoger Lugar Playa, objeticos iniciación y motivación a la lectura, herramienta de trabajo para aprender a Usar recursos tecnológicos, diferentes posibilidades a escoger Lugar Espacio, diferentes posibilidades a escoger Personajes Guerrero, Realización de una história apartir de diferentes posibilidades a escoger, herramienta de trabajo para aprender a Exponer, diferentes posibilidades a escoger Lugar Montaña, diferentes posibilidades a escoger Personajes Princesa, herramienta de trabajo Ejemplo Realización de una história, objeticos Participación activa alumnado, herramienta de trabajo para aprender a Resumir, objeticos desarrollar la creativaidad toma de decisiones, Realización de una história objeticos, Power Point como herramienta de trabajo, diferentes posibilidades a escoger Después de escoger personaje y lugar Derivación a diferentes desarrollos de la historia