WARNING:
JavaScript is turned OFF. None of the links on this concept map will
work until it is reactivated.
If you need help turning JavaScript On, click here.
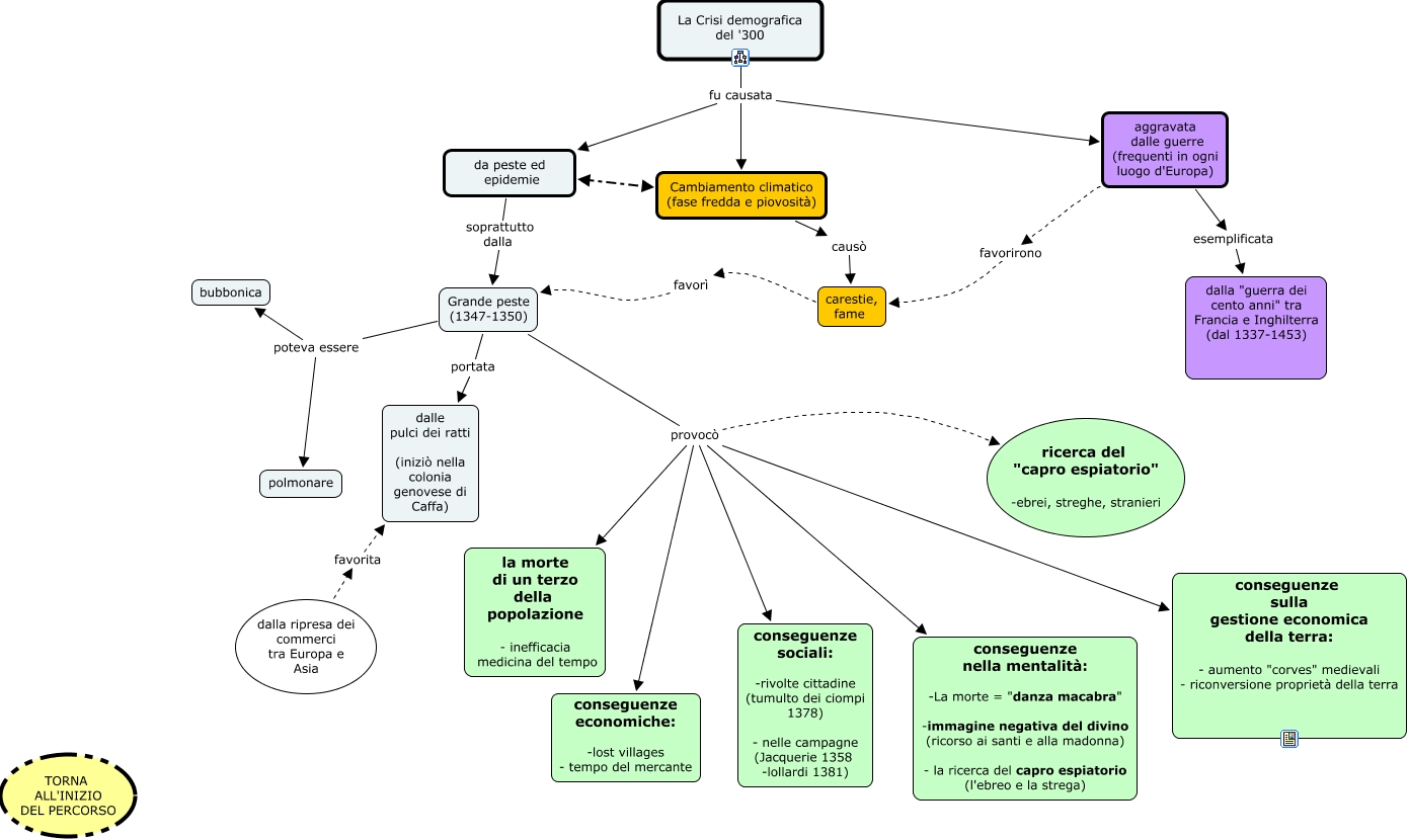
Questa Cmap, creata con IHMC CmapTools, contiene informazioni relative a: crisi del 1300 2014-15, da peste ed epidemie soprattutto dalla Grande peste (1347-1350), La Crisi demografica del '300 fu causata Cambiamento climatico (fase fredda e piovosità), Grande peste (1347-1350) provocò conseguenze sociali: -rivolte cittadine (tumulto dei ciompi 1378) - nelle campagne (Jacquerie 1358 -lollardi 1381), Grande peste (1347-1350) poteva essere bubbonica, Grande peste (1347-1350) provocò conseguenze sulla gestione economica della terra: - aumento "corves" medievali - riconversione proprietà della terra, Grande peste (1347-1350) provocò conseguenze nella mentalità: -La morte = "danza macabra" -immagine negativa del divino (ricorso ai santi e alla madonna) - la ricerca del capro espiatorio (l'ebreo e la strega), La Crisi demografica del '300 fu causata aggravata dalle guerre (frequenti in ogni luogo d'Europa), aggravata dalle guerre (frequenti in ogni luogo d'Europa) esemplificata dalla "guerra dei cento anni" tra Francia e Inghilterra (dal 1337-1453), Grande peste (1347-1350) provocò la morte di un terzo della popolazione - inefficacia medicina del tempo, carestie, fame favorì Grande peste (1347-1350), aggravata dalle guerre (frequenti in ogni luogo d'Europa) favorirono carestie, fame, La Crisi demografica del '300 fu causata da peste ed epidemie, da peste ed epidemie Cambiamento climatico (fase fredda e piovosità), Grande peste (1347-1350) poteva essere polmonare, Grande peste (1347-1350) portata dalle pulci dei ratti (iniziò nella colonia genovese di Caffa), dalla ripresa dei commerci tra Europa e Asia favorita dalle pulci dei ratti (iniziò nella colonia genovese di Caffa), Grande peste (1347-1350) provocò ricerca del "capro espiatorio" -ebrei, streghe, stranieri, Cambiamento climatico (fase fredda e piovosità) causò carestie, fame, Grande peste (1347-1350) provocò conseguenze economiche: -lost villages - tempo del mercante