WARNING:
JavaScript is turned OFF. None of the links on this concept map will
work until it is reactivated.
If you need help turning JavaScript On, click here.
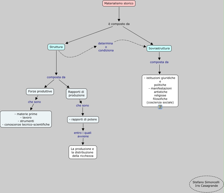
Questa Cmap, creata con IHMC CmapTools, contiene informazioni relative a: struttura marx, Rapporti di produzione che sono - rapporti di potere, Struttura composta da Forze produttive, Sovrastruttura composta da - istituzioni giuridiche e politiche - manifestazioni artistiche religiose filosofiche (coscienza sociale), Materialismo storico è composto da Struttura, Struttura determina o condiziona Sovrastruttura, Struttura composta da Rapporti di produzione, Materialismo storico è composto da Sovrastruttura, - rapporti di potere entro i quali avviene La produzione e la distribuzione della ricchezza, Forze produttive che sono - materie prime - lavoro - strumenti - conoscenze tecnico-scientifiche