WARNING:
JavaScript is turned OFF. None of the links on this concept map will
work until it is reactivated.
If you need help turning JavaScript On, click here.
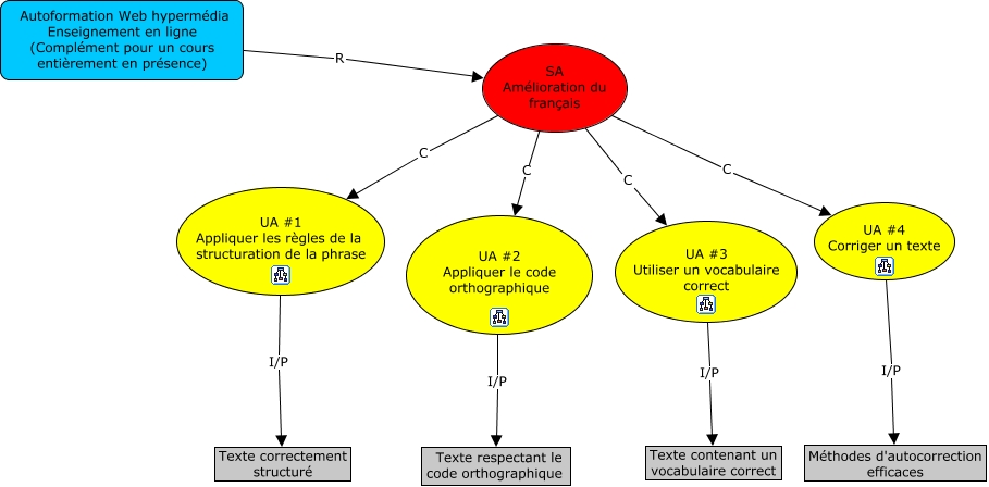
Cette carte de concepts créée avec IHMC CmapTools traite de: SA, UA #3 Utiliser un vocabulaire correct I/P Texte contenant un vocabulaire correct, SA Amélioration du français C UA #2 Appliquer le code orthographique, SA Amélioration du français C UA #1 Appliquer les règles de la structuration de la phrase, Autoformation Web hypermédia Enseignement en ligne (Complément pour un cours entièrement en présence) R SA Amélioration du français, UA #1 Appliquer les règles de la structuration de la phrase I/P Texte correctement structuré, UA #4 Corriger un texte I/P Méthodes d'autocorrection efficaces, UA #2 Appliquer le code orthographique I/P Texte respectant le code orthographique, SA Amélioration du français C UA #4 Corriger un texte, SA Amélioration du français C UA #3 Utiliser un vocabulaire correct