WARNING:
JavaScript is turned OFF. None of the links on this concept map will
work until it is reactivated.
If you need help turning JavaScript On, click here.
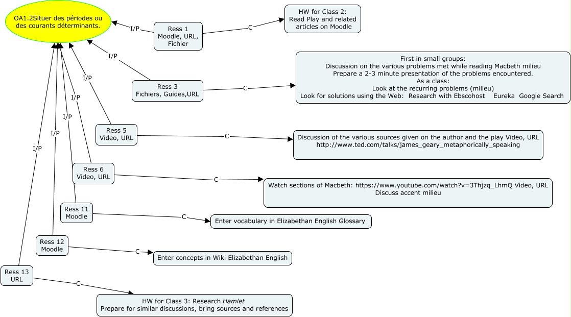
Cette carte de concepts créée avec IHMC CmapTools traite de: OA1.2 Travail 3, Ress 3 Fichiers, Guides,URL I/P OA1.2Situer des périodes ou des courants déterminants., Ress 5 Video, URL I/P OA1.2Situer des périodes ou des courants déterminants., Ress 6 Video, URL I/P OA1.2Situer des périodes ou des courants déterminants., Ress 1 Moodle, URL, Fichier I/P OA1.2Situer des périodes ou des courants déterminants., Ress 11 Moodle I/P OA1.2Situer des périodes ou des courants déterminants., Ress 13 URL C HW for Class 3: Research Hamlet Prepare for similar discussions, bring sources and references, Ress 11 Moodle C Enter vocabulary in Elizabethan English Glossary, Ress 1 Moodle, URL, Fichier C HW for Class 2: Read Play and related articles on Moodle, Ress 13 URL I/P OA1.2Situer des périodes ou des courants déterminants., Ress 12 Moodle I/P OA1.2Situer des périodes ou des courants déterminants., Ress 6 Video, URL C Watch sections of Macbeth: https://www.youtube.com/watch?v=3Thjzq_LhmQ Video, URL Discuss accent milieu, Ress 5 Video, URL C Discussion of the various sources given on the author and the play Video, URL http://www.ted.com/talks/james_geary_metaphorically_speaking, Ress 3 Fichiers, Guides,URL C First in small groups: Discussion on the various problems met while reading Macbeth milieu Prepare a 2-3 minute presentation of the problems encountered. As a class: Look at the recurring problems (milieu) Look for solutions using the Web: Research with Ebscohost Eureka Google Search, Ress 12 Moodle C Enter concepts in Wiki Elizabethan English