WARNING:
JavaScript is turned OFF. None of the links on this concept map will
work until it is reactivated.
If you need help turning JavaScript On, click here.
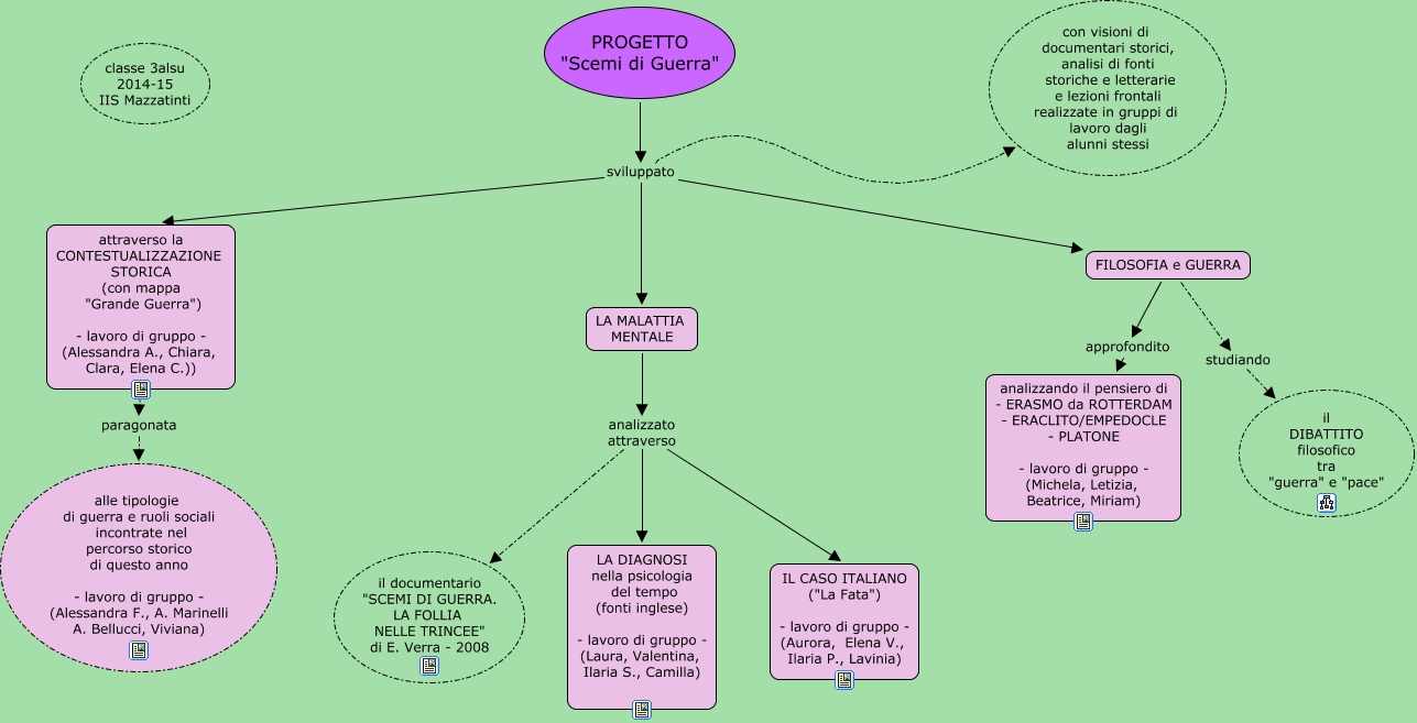
Questa Cmap, creata con IHMC CmapTools, contiene informazioni relative a: progetto scemi di guerra, PROGETTO "Scemi di Guerra" sviluppato LA MALATTIA MENTALE, PROGETTO "Scemi di Guerra" sviluppato attraverso la CONTESTUALIZZAZIONE STORICA (con mappa "Grande Guerra") - lavoro di gruppo - (Alessandra A., Chiara, Clara, Elena C.)), attraverso la CONTESTUALIZZAZIONE STORICA (con mappa "Grande Guerra") - lavoro di gruppo - (Alessandra A., Chiara, Clara, Elena C.)) paragonata alle tipologie di guerra e ruoli sociali incontrate nel percorso storico di questo anno - lavoro di gruppo - (Alessandra F., A. Marinelli A. Bellucci, Viviana), LA MALATTIA MENTALE analizzato attraverso il documentario "SCEMI DI GUERRA. LA FOLLIA NELLE TRINCEE" di E. Verra - 2008, PROGETTO "Scemi di Guerra" sviluppato FILOSOFIA e GUERRA, PROGETTO "Scemi di Guerra" sviluppato con visioni di documentari storici, analisi di fonti storiche e letterarie e lezioni frontali realizzate in gruppi di lavoro dagli alunni stessi, LA MALATTIA MENTALE analizzato attraverso IL CASO ITALIANO ("La Fata") - lavoro di gruppo - (Aurora, Elena V., Ilaria P., Lavinia), FILOSOFIA e GUERRA studiando il DIBATTITO filosofico tra "guerra" e "pace", LA MALATTIA MENTALE analizzato attraverso LA DIAGNOSI nella psicologia del tempo (fonti inglese) - lavoro di gruppo - (Laura, Valentina, Ilaria S., Camilla), FILOSOFIA e GUERRA approfondito analizzando il pensiero di - ERASMO da ROTTERDAM - ERACLITO/EMPEDOCLE - PLATONE - lavoro di gruppo - (Michela, Letizia, Beatrice, Miriam)