WARNING:
JavaScript is turned OFF. None of the links on this concept map will
work until it is reactivated.
If you need help turning JavaScript On, click here.
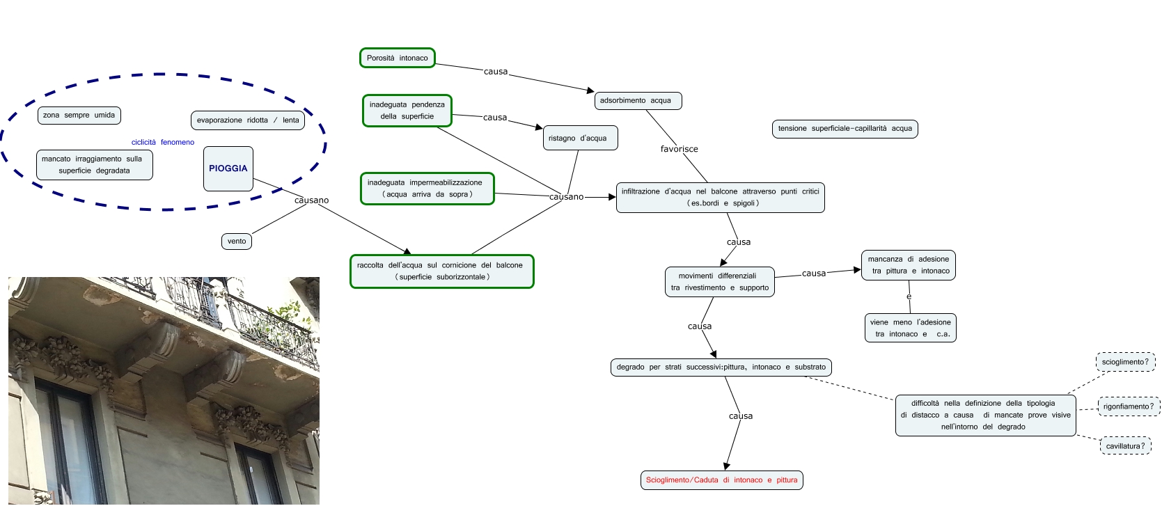
Questa Cmap, creata con IHMC CmapTools, contiene informazioni relative a: Valentini-Napoleone.Lacuna balcone, inadeguata pendenza della superficie causano infiltrazione d'acqua nel balcone attraverso punti critici (es.bordi e spigoli), infiltrazione d'acqua nel balcone attraverso punti critici (es.bordi e spigoli) causa movimenti differenziali tra rivestimento e supporto, adsorbimento acqua favorisce infiltrazione d'acqua nel balcone attraverso punti critici (es.bordi e spigoli), difficoltà nella definizione della tipologia di distacco a causa di mancate prove visive nell'intorno del degrado ???? cavillatura?, movimenti differenziali tra rivestimento e supporto causa degrado per strati successivi:pittura, intonaco e substrato, a ???? difficoltà nella definizione della tipologia di distacco a causa di mancate prove visive nell'intorno del degrado, PIOGGIA causano raccolta dell'acqua sul cornicione del balcone (superficie suborizzontale), ristagno d'acqua causano infiltrazione d'acqua nel balcone attraverso punti critici (es.bordi e spigoli), Porosità intonaco causa adsorbimento acqua, raccolta dell'acqua sul cornicione del balcone (superficie suborizzontale) causano infiltrazione d'acqua nel balcone attraverso punti critici (es.bordi e spigoli), difficoltà nella definizione della tipologia di distacco a causa di mancate prove visive nell'intorno del degrado ???? scioglimento?, difficoltà nella definizione della tipologia di distacco a causa di mancate prove visive nell'intorno del degrado ???? rigonfiamento?, inadeguata impermeabilizzazione (acqua arriva da sopra) causano infiltrazione d'acqua nel balcone attraverso punti critici (es.bordi e spigoli), movimenti differenziali tra rivestimento e supporto causa mancanza di adesione tra pittura e intonaco, mancanza di adesione tra pittura e intonaco e viene meno l'adesione tra intonaco e c.a., PIOGGIA causano vento, inadeguata pendenza della superficie causa ristagno d'acqua, degrado per strati successivi:pittura, intonaco e substrato causa Scioglimento/Caduta di intonaco e pittura