WARNING:
JavaScript is turned OFF. None of the links on this concept map will
work until it is reactivated.
If you need help turning JavaScript On, click here.
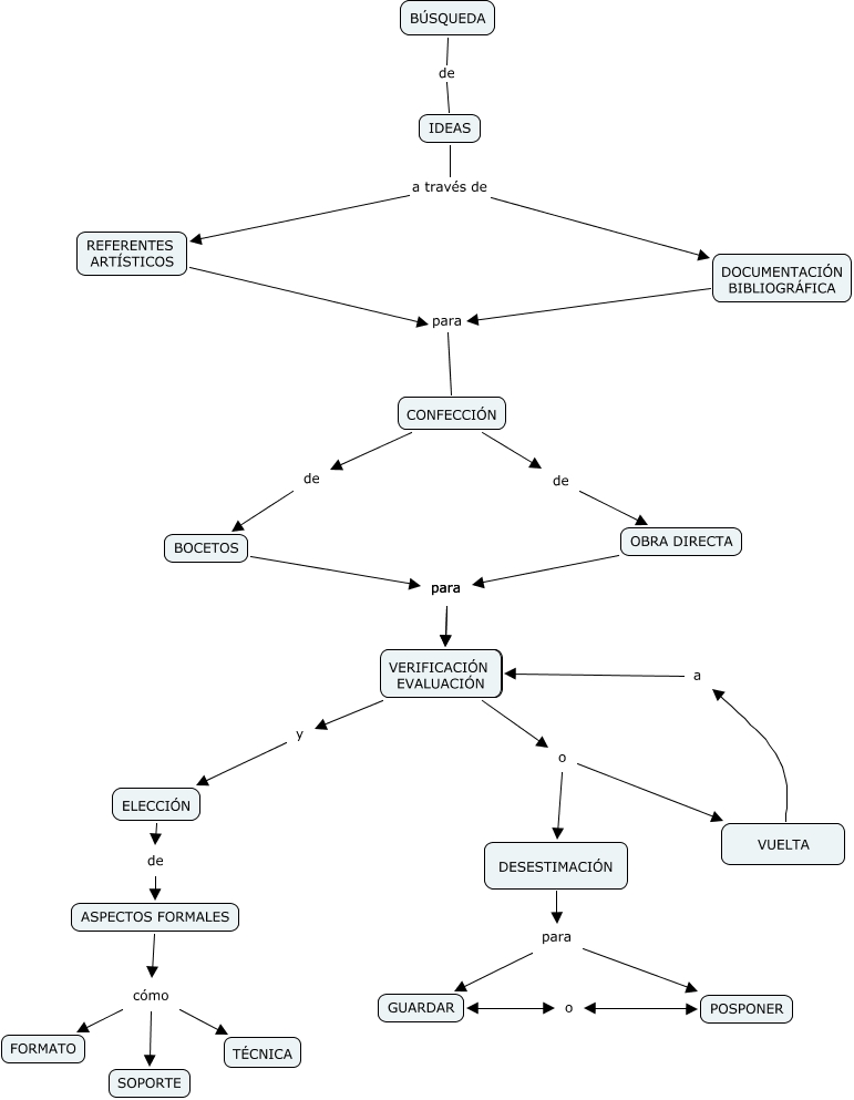
Este Cmap, tiene información relacionada con: Broseta Aparisi, Emilia_Mapa, VUELTA a VERIFICACIÓN EVALUACIÓN, CONFECCIÓN de OBRA DIRECTA, ASPECTOS FORMALES cómo TÉCNICA, REFERENTES ARTÍSTICOS para CONFECCIÓN, ELECCIÓN de ASPECTOS FORMALES, IDEAS a través de DOCUMENTACIÓN BIBLIOGRÁFICA, DESESTIMACIÓN para GUARDAR, ASPECTOS FORMALES cómo FORMATO, VERIFICACIÓN EVALUACIÓN y ELECCIÓN, VERIFICACIÓN EVALUACIÓN o DESESTIMACIÓN, DESESTIMACIÓN para POSPONER, OBRA DIRECTA para VERIFICACIÓN EVALUACIÓN, DOCUMENTACIÓN BIBLIOGRÁFICA para CONFECCIÓN, CONFECCIÓN de BOCETOS, IDEAS a través de REFERENTES ARTÍSTICOS, VERIFICACIÓN EVALUACIÓN o VUELTA, ASPECTOS FORMALES cómo SOPORTE, BOCETOS para VERIFICACIÓN EVALUACIÓN, GUARDAR o POSPONER, BÚSQUEDA de IDEAS