WARNING:
JavaScript is turned OFF. None of the links on this concept map will
work until it is reactivated.
If you need help turning JavaScript On, click here.
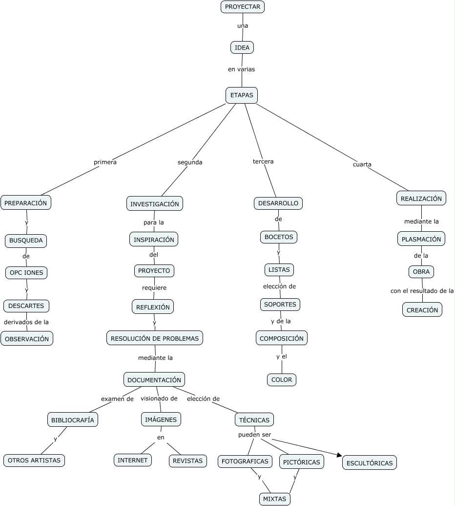
Este Cmap, tiene información relacionada con: PROYECTO BBAA, TÉCNICAS pueden ser ESCULTÓRICAS, ETAPAS segunda INVESTIGACIÓN, TÉCNICAS pueden ser PICTÓRICAS, LISTAS elección de SOPORTES, DESCARTES derivados de la OBSERVACIÓN, DOCUMENTACIÓN examen de BIBLIOCRAFÍA, IDEA en varias ETAPAS, BUSQUEDA de OPC IONES, BIBLIOCRAFÍA y OTROS ARTISTAS, DESARROLLO de BOCETOS, PLASMACIÓN de la OBRA, RESOLUCIÓN DE PROBLEMAS mediante la DOCUMENTACIÓN, IMÁGENES en REVISTAS, ETAPAS tercera DESARROLLO, PICTÓRICAS y MIXTAS, DOCUMENTACIÓN elección de TÉCNICAS, OPC IONES y DESCARTES, INVESTIGACIÓN para la INSPIRACIÓN, ETAPAS cuarta REALIZACIÓN, REALIZACIÓN mediante la PLASMACIÓN